第12课《呼吸与空气》教学设计
指导思想与理论依据
指导思想:以现象促探索,以探索促认知。
《呼吸的作用》在新版《义务阶段小学科学课程标准》中属于“生命科学领域”。 《课标》中提到:小学科学课程倡导以探究式学习为主的多样化学习方式,促进学生主动探究。三年级的学生已经掌握了一定的探究推理能力,所以本课设置了“如果不呼吸会怎样”这个问题,为学生创设学习环境,引导学生进行猜想和假设,进一步通过分别向澄清石灰水中呼气和注入空气的实验,为学生提供更多自主选择的学习空间和充分的探究式学习机会,进一步强调做中学和学中思,通过合作与探究,逐步培养学生收集和处理信息的能力、获取新知识的能力、分析问题和解决问题的能力,以及交流与合作的能力等,发展学生的创造性和想象力。
理论依据:
探究式学习类似于科学研究的方式。这种符合儿童天性的学习方式可以激发儿童学习科学的兴趣,有利于科学概念的理解,也是培养小学生科学探究能力、科学思维能力、科学精神的有效学习方式。
在教学中,我通过“我们为什么会呼吸?”“我们不呼吸会怎样?”“我们憋气后为什么会感到难受?”这几个问题一步步引导学生自主探究比较吸入的气体和呼出的气体,从而得出结论。在拓展与应用这个环节也是让学生根据自己的亲身体会说感受,实际操作验证猜想等方式进行教学,培养了学生的科学探究能力和科学思维能力。
教学背景分析
教学内容:
《呼吸与空气》在《课标》中属于生命科学领域。
概念:11.4大部分生物的生存需要空气——人需要空气中的氧气。
学习内容:12、探究人体呼吸的秘密。学习目标:我们在呼吸时,吸进了空气中的氧气,呼出的气体中二氧化碳含量较高。
本课所属教材为人民教育出版社《科学》三年级上册,所在单元为第四单元《保护呼吸器官》。《呼吸与空气》是这个单元的起始课,后面是《呼吸器官》、《保护呼吸器官》。本课的主要内容是知道空气中的氧气对人的呼吸具有重要意义,通过实践活动对这一概念有了具体形象的认识,也为后面《呼吸器官》和《保护呼吸器官》的学习奠定了基础。
学生情况:
科学概念:三年级的学生已经对生活中空气的作用有了一定的认识,但是因为空气是看不见摸不着的,学生认识它时,有一定的困难。通过向澄清石灰水中吹入气体使石灰水变浑浊,让学生对空气中含氧气和二氧化碳的认识,有了看得见的具体形象的认识,更易于让学生接受。
科学探究:能用澄清的石灰水做对比实验,并对实验现象进行讨论。初步体验用比较的方法研究人体内不能直接观察到的生命现象。
科学态度:三年级学生对科学知识有了一定的了解,但仍无法完整正确地用语言表述出来,需要和同学讨论交流后,通过老师的引导才能进行完整的描述。
教学方式:以探究式学习为主的多样化学习方式,促进学生主动探究。
教学手段:
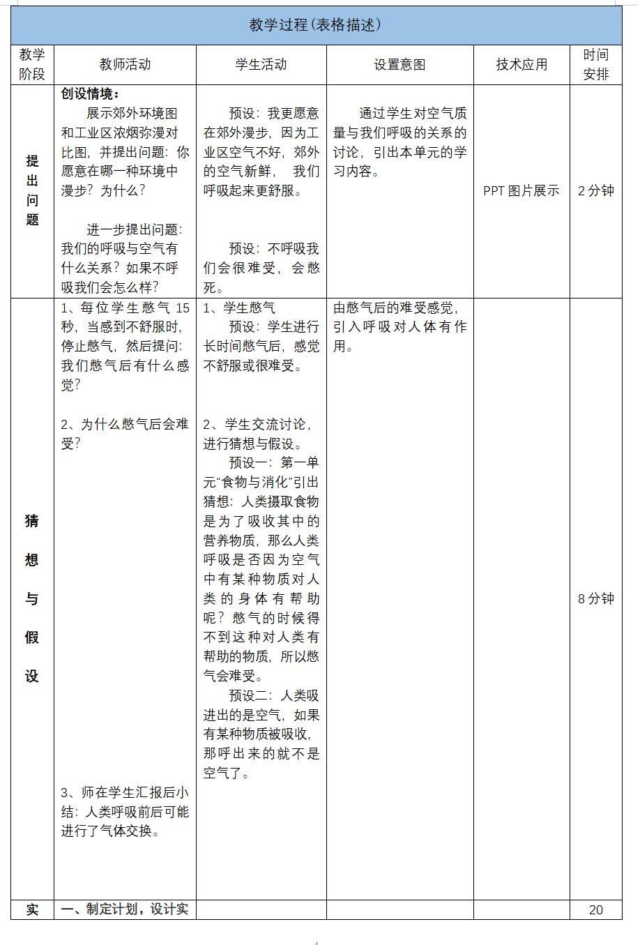
1.利用多媒体课件展示郊外环境图和工业区浓烟弥漫对比图,激发学生的环保意识。
2.通过几个层层递进的问题,引导学生自主探究,培养他们的自主探究能力。
3.通过“体验呼吸”活动,让学生认识到呼吸的重要性。
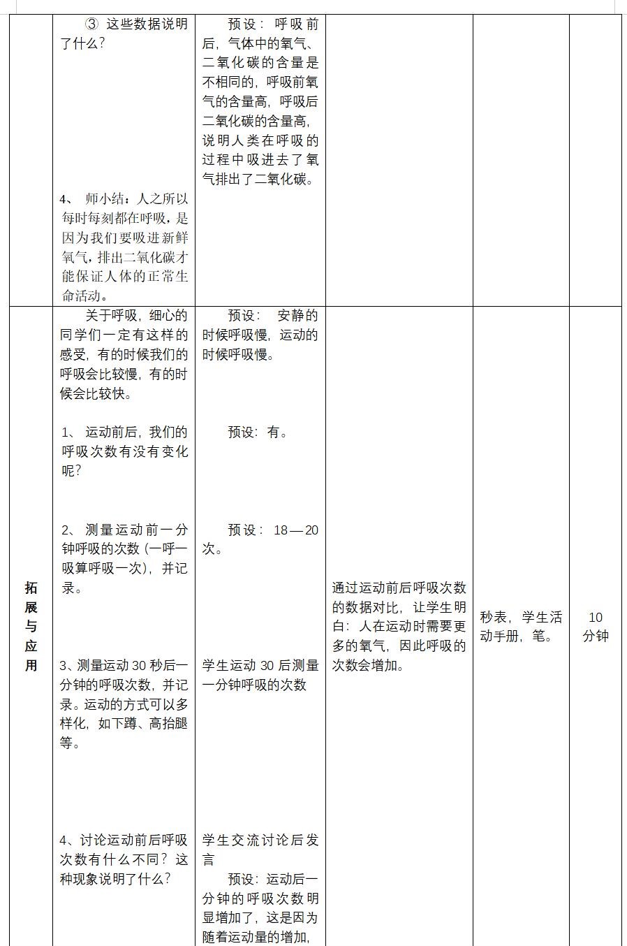
4.通过澄清石灰水的变化,将看不见摸不着的气体的作用变得具体化,激发学生的探索热情。
5.让学生进行分组实验,使人人都参与到科学探究的活动中来,培养他们的学习的主人翁精神。
6.让学生亲身经历30秒的运动,让学生体会运动的重要性。
技术准备:
(一)教师准备:
1. 为每小组准备(2人一组):澄清的石灰水。
2.烧杯、吸管、无针头注射器若干。
3.秒表。
(二)学生准备:
学生活动手册,笔。
教学目标(内容框架)
科学概念:
学生通过猜想、实验、探究、交流等方式了解人呼吸前后气体成分发生了变化,能说出我们为什么要呼吸,我们的呼吸和空气的关系。
科学探究:
能用澄清石灰水做对比实验,检测出人呼出气体中的二氧化碳含量增加了,初步体验用比较的方法研究人体内不能直接观察到的生命现象。
能通过呼吸前后检测到的一些数据进行数据分析,培养学生分析问题的能力。
科学态度:
在实验中能分工协作,共同完成实验任务,并在实验过程中如实做好实验记录。能与同学相互交流,乐于倾听别人的意见,善于表达自己的想法。
教学重点:
学生通过实验了解人呼吸前后气体成分发生了变化,说出人类为什么要呼吸。
教学难点:
能用澄清的石灰水做对比实验,检测出呼出的气体成分发生了改变,初步体验用比较的方法研究人体内不能直接观察到的生命活动。






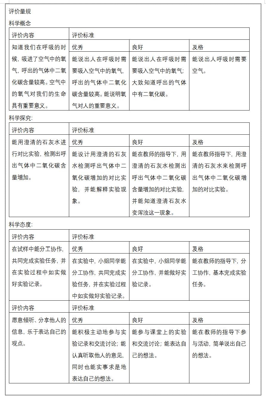
学习效果评价设计
评价方式
过程性评价。
教师对学生的评价:
1.对个人评价:从听讲、发言、整理等方面给予实时的评价,具体评价个人表现好的地方,口头表扬。
2.对小组评价:
对小组实验认真的、对实验数据记录认真的,在课堂上给予口头表扬。
学生对学生的评价:
学生帮助其他组寻找实验失败的原因,并找出改正方法。

本教学设计与以往或其他教学设计相比的特点(300-500字数)
在本教学设计中,我们从学生熟悉的生活场景开始引入,强化了学生的代入感。在教学活动的设计中,学生处身于提问——猜测——操作观察——讨论——得出结果的课堂教学中,教师在整堂课的教学过程中处于引导者和旁观者的位置,学生通过自己的动手操作与观察讨论得出相应的结论,充分调动了学生动手操作与主动思考实验现象的积极性,充分发挥了学生作为教学主体的主观能动性。比如,当在讨论“呼吸的作用”这一问题时,学生可能遇到思维瓶颈,教师通过前面单元学习的内容——“食物与消化”进行引导,既帮助学生将知识系统化了,又帮助学生将思维更发散开来。整堂课将学生熟悉的事物先陌生化,再通过实验进行认知,使得学生感觉充满疑惑且新鲜感十足。
本网站旨在促进我国基础教育的信息交流,促进基础教育事业的发展。本网站转载的资料,如果作者不希望我们在网上使用其作品,请立即与我们联系,我们会在收到您的意见后立即从网上移除有关内容。未经人教网的明确书面许可,任何人不得复制或对人教网所属的服务器做镜像。