第7课《认识磁铁》教学设计
教学目标(内容框架)
科学概念:
学生通过动手实验,知道磁铁具有磁性,可以直接或者隔着一段距离对铁、镍等材料产生吸引作用。
科学探究:
能预测磁铁能吸引的物体,能讲述探究过程,能够与同学讨论交流。通过实验归纳出“磁铁可以吸引铁、镍的物体”的结论。
科学态度:
对探究磁铁的特性持续表现出兴趣,培养学生尊重事实的精神。对探究活动表现出兴趣并积极投入。能如实讲述观察到的实验现象,尤其当事人与自己原有的想法不同时,能尊重事实,养成用事实说话的意识。愿意倾听别人的发言,乐于表达自己的观点。
科学、技术、社会与环境目标:
学生了解磁铁在生活中的运用,和运用磁铁解决生活中的实际问题。明确科学来源于生活并服务于生活。
教学重点:认识磁铁,知道磁铁能吸引铁、镍的物体。
教学难点:探究磁铁隔着一段距离也能对铁镍等物体吸引,进行合作性探究学习。
教学流程示意(可选项)




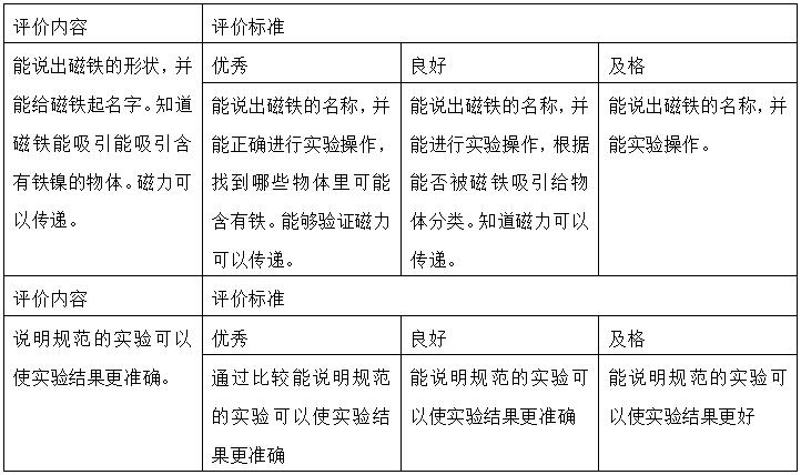
学习效果评价设计
评价方式
过程性评价。
教师对学生的评价:
1.对个人评价:从听讲、发言、整理等方面给予实时的评价,具体评价个人表现好的地方,口头表扬。
2.对小组评价:对于合作好、速度快、能发现新问题的小组给予加分奖励。
学生对学生的评价:
学生根据课堂表现情况为自己画上对应表情;
学生根据课堂表现情况评价自己同组学生,并画对应表情。
评价量规
科学概念

科学探究:

科学态度:

本教学设计与以往或其他教学设计相比的特点(300-500字数)
一、依据学生心理特征,设计制作活动
一年级学生,喜欢色彩感强的卡通形象和动手制作物品。他主张在教学中把活动原则实施于教学过程。于是,这节课以以兴趣促活动,以活动促获得。每一个环节都融入不同形式的小活动,达成了学习认识磁铁的过程。学生主动参与、手脑并用,从做中学。无论是动画片开头还是,磁铁杂技团的表演,到最后的解决生活中的问题,都是带着兴趣与挑战进行学习,保持了孩子的热情,满足了学生探究的欲望。
二、关注学生已有经验,关注实际获得
学生在生活中经常遇到磁铁,但是系统的学习还是第一次,本课的学习在学生原有的认知基础上,进一步强化了科学概念,为后面的学习打下良好的基础。学生原来认为只要是金属磁铁就可以吸引,通过自己动手尝试过程中,体验磁铁能吸引哪些物体,教师及时的加以总结,改变了原有的认知。通过一系列的实验激发了学生探索科学的兴趣、热情。孩子在玩中学、做中学,经历了一次从生活中发现并提出问题--作出假设--实验验证--得出结论--生活运用这样一个完整的探究过程。满足了学生一次探究的愿望,也给他们带来了成功的获得感。
本网站旨在促进我国基础教育的信息交流,促进基础教育事业的发展。本网站转载的资料,如果作者不希望我们在网上使用其作品,请立即与我们联系,我们会在收到您的意见后立即从网上移除有关内容。未经人教网的明确书面许可,任何人不得复制或对人教网所属的服务器做镜像。