第11课《制作指南针》教学设计
教学目标(内容框架)
科学概念:
知道指南针中的指针是一个小磁针,具有磁铁的性质,可以指南北方向。
科学探究:
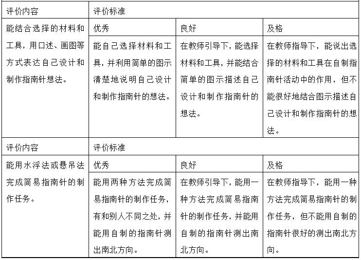
能结合选择的材料和工具,用口述、画图等方式表达自己设计和制作指南针的想法
能用水浮法或悬吊法完成简易指南针的制作任务。
科学态度:
对设计和制作指南针的科学实践活动感兴趣
在设计和制作指南针的活动中,愿意和同学合作,能与同学分享观点。
科学、技术、社会与环境目标:
知道指南针在生活中的应用,了解北斗卫星导航和GPS等定位系统给人们生活带来的帮助。
教学重点:能结合选择的材料和工具,用口述、画图等方式表达自己设计和制作指南针的想法
教学难点:能结合选择的材料和工具,用口述、画图等方式表达自己设计和制作指南针的想法
教学流程示意(可选项)





板书设计
制作指南针
指针 ——小磁针
支架 自由转动
水浮法
悬吊法
学习效果评价设计
评价方式
过程性评价。
教师对学生的评价:
1.对个人评价:从听讲、发言、设计和制作等方面给予实时的评价,具体评价个人表现好的地方,口头表扬。
2.对小组评价:小组发言好、设计好、制作速度快、物品摆放干净整洁给小组贴“奖励贴小星星”,根据星星的多少,最后评出小组前三名班级奖励加分。
学生对学生的评价:
学生评价粘贴在评价表上的奖励贴。
评价量规
科学概念

科学探究:

科学态度:

本网站旨在促进我国基础教育的信息交流,促进基础教育事业的发展。本网站转载的资料,如果作者不希望我们在网上使用其作品,请立即与我们联系,我们会在收到您的意见后立即从网上移除有关内容。未经人教网的明确书面许可,任何人不得复制或对人教网所属的服务器做镜像。