第3课《天气早知道》教学设计
教学分析
(分析本课涉及的科学概念和教材涉及的科学思维)
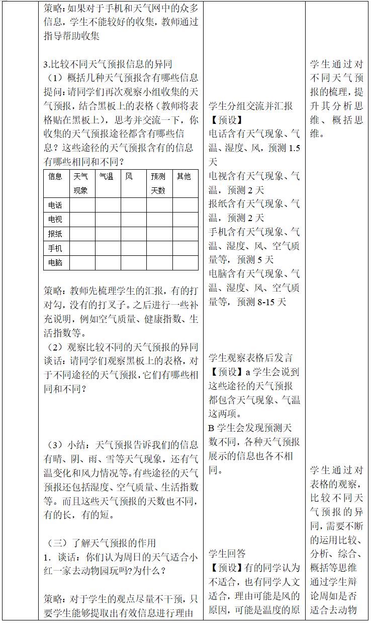
《天气早知道》一课,课标中涉及的科学概念,主要概念是:14.地球上有大气、水、生物、土壤和岩石,地球内部有地壳、地幔和地核。学习内容为:14.1地球被一层大气圈包围着。1-2年级的学习目标为:知道有阴、晴、雨、雪、风等天气现象。描述天气变化对动植物和人类生活的影响。
本课是《了解天气》单元的最后一课时。通过前两课时的学习,学生知道有阴、晴、雨、雪、风等天气现象,并通过对一周天气现象的记录知道天气变化会对动植物和人类生活产生影响。通过本课的学习,学生要知道一些常见的调查未来天气的途径,如:手机、电视、电话、报纸等等。通过对天气预报展现的信息进行收集和处理,意识到天气预报会影响人类的生活和出行。最后,通过收集天气谚语,不仅可以了解一些天气谚语,还可以进一步增强学生收集信息的能力,以及感受科学技术对于人类生活带来的便利。
学生在对各种天气预报所展现的信息进行收集和处理的过程中,发展学生分析、比较、推理等思维。
教学目标(内容框架)
科学知识:
1. 学生知道可以利用电视、手机、网络等多种途径查找未来几天的天气预报,并能了解天气预报的内容和功能。
2. 学生能根据天气预报的信息安排自己的生活和出行。
3. 学生能知道一些简单的天气谚语。
科学探究:(可以有思维培养的点以及培养的过程)
1.学生能在教师指导下,搜集并处理天气预报中的信息和根据天气预报来安排未来的生活与出行的活动中,发展比较、分析、推理、概括等思维。
科学态度:
1.学生在了解未来天气的活动中,激发对天气现象的探究兴趣。
2.学生愿意倾听别人的信息,乐于表达自己的想法。
科学、技术、社会与环境目标:
1.学生在调查未来天气的活动中,能了解科技产品给人类生活带来的便利。
教学重点:
学生能在教师指导下,搜集并处理天气预报中的信息和根据天气预报来安排未来的生活与出行的活动中,发展比较、分析、推理、概括等思维。
教学难点:
学生能在教师指导下,搜集并处理天气预报中的信息和根据天气预报来安排未来的生活与出行的活动中,发展比较、分析、推理、概括等思维。
教学准备:
课件、分组资料单等。
教学流程示意(可选项)





板书设计

本网站旨在促进我国基础教育的信息交流,促进基础教育事业的发展。本网站转载的资料,如果作者不希望我们在网上使用其作品,请立即与我们联系,我们会在收到您的意见后立即从网上移除有关内容。未经人教网的明确书面许可,任何人不得复制或对人教网所属的服务器做镜像。