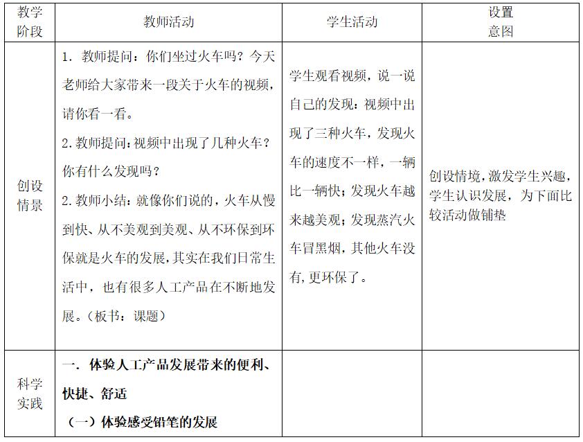
第11课《不断发展的人工产品》教学设计
教学分析
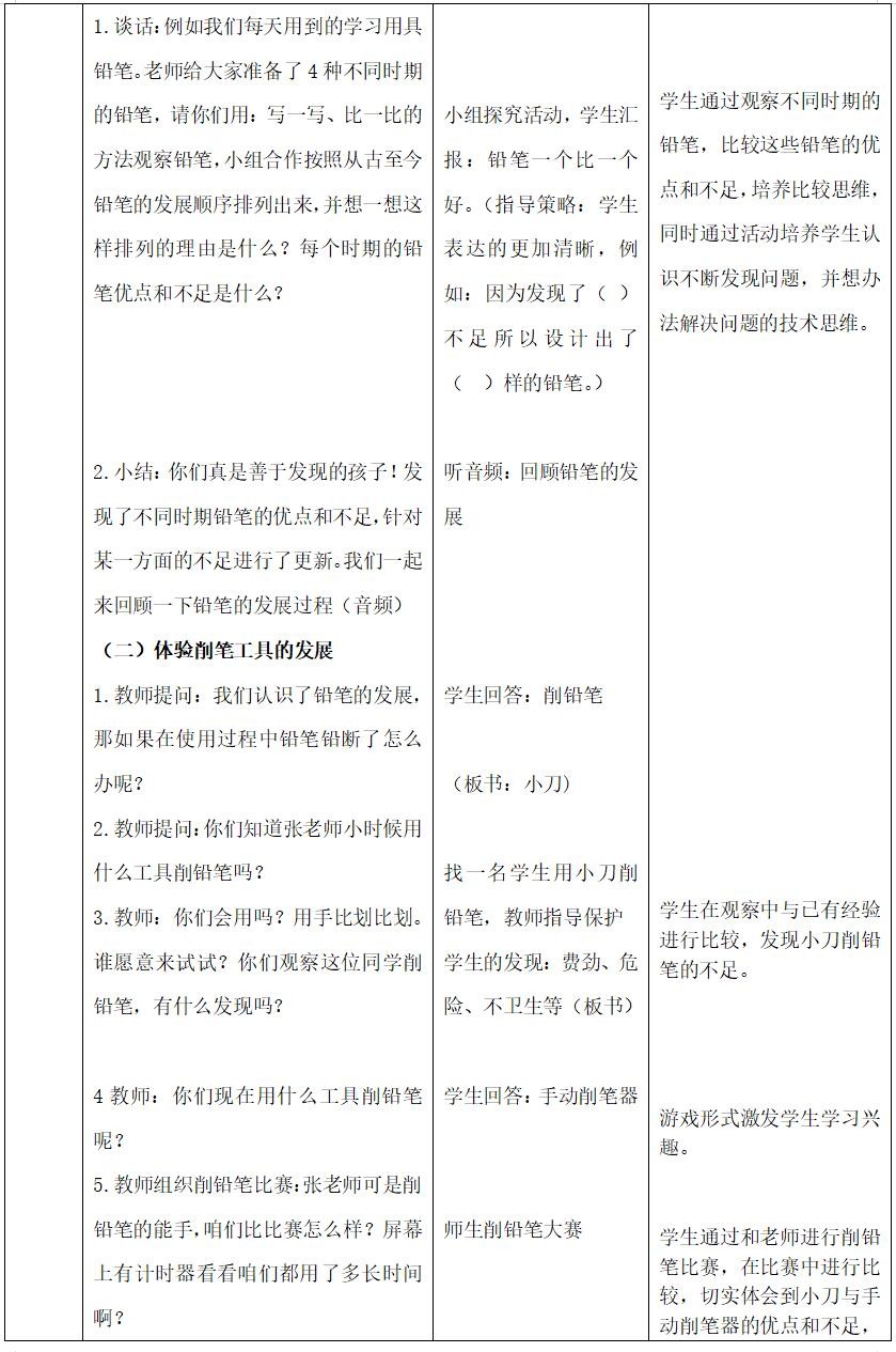
学生对周围环境的人工产品很熟悉,能够说出一些人工产品的名称及用途,但是孩子不能够和原来的人工产品作比较,对人工产品的发展了解不够,更没有系统的观察、体验过人工产品的发展,对人工产品的发展过程不清晰。通过本课的学习,力求引导学生通过比较、分析等活动,了解常用的学习工具铅笔及削铅笔工具的发展,体验这些发展给我们学习带来的方便。结合这些认识和体验,再引导学生探讨其他人工产品,如通信产品等的发展。这些探究会使学生逐渐认识到,人们不断创新、改进人工产品,使得我们的生产生活变得更加便利、快捷和舒适。
主要培养的思维方法为比较:创设各种活动,学生在数据中比较、在体验中比较、在竞赛中比较、在排序中比较、在交流中比较。
教学目标(内容框架)
一、教学目标:
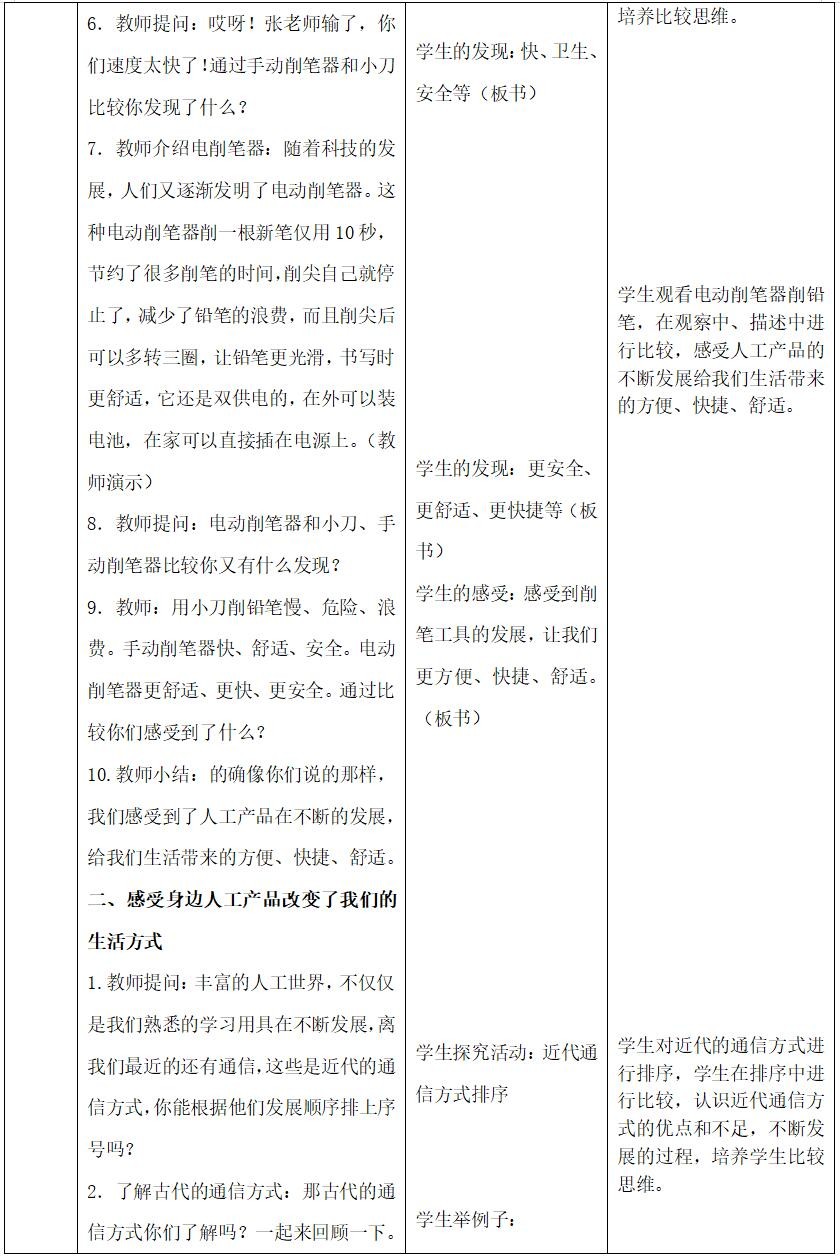
科学知识:通过体会铅笔、削笔工具等的发展,感受生活中人工产品给人们带来的便利、快捷和舒适。
科学探究:在教师的指导下,能用语言初步描述人工产品带来的便利、快捷和舒适。
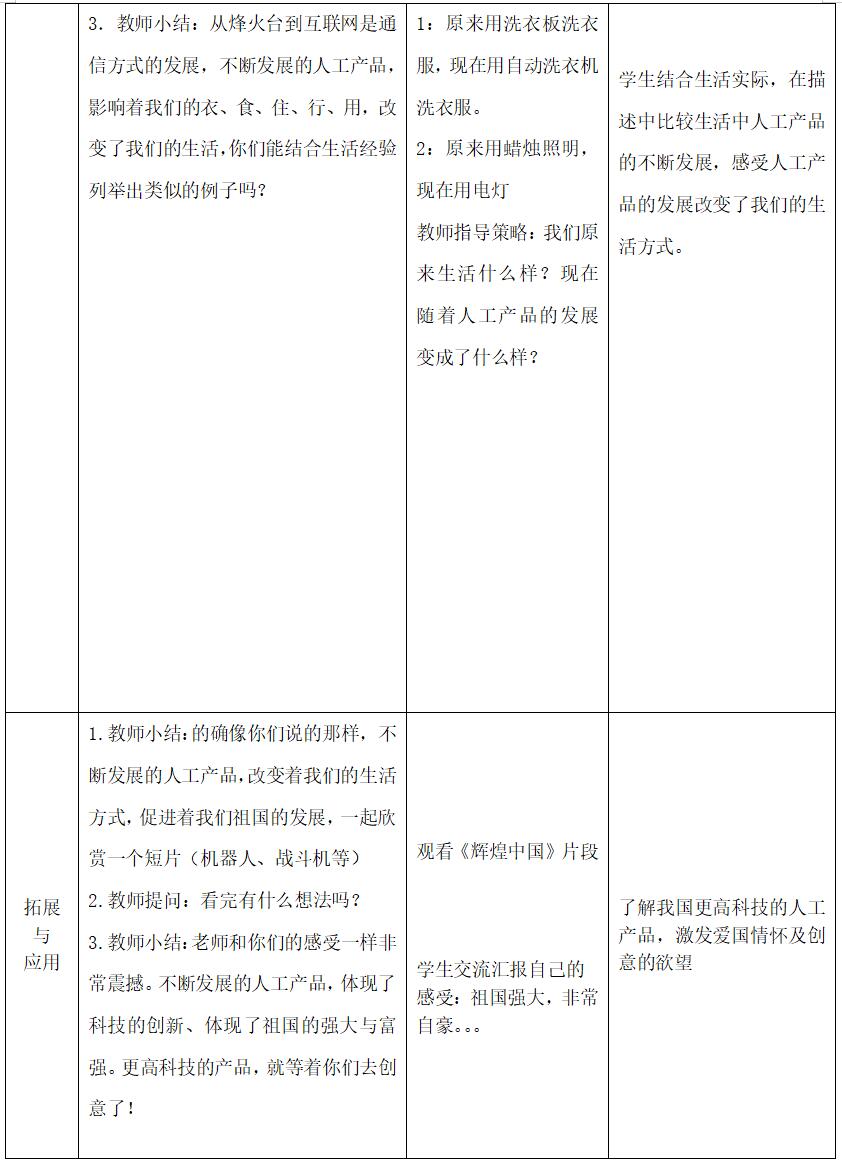
科学态度:能在好奇心的驱使下,对人工产品的发展感兴趣,激发创新能力及爱国情怀。
科学.技术.社会与环境: 体验不断发展的人工产品对个人生活和社会发展的影响。
教学重难点:通过体会铅笔、削笔工具等的发展,感受生活中人工产品给人们带来的便利、快捷和舒适。
二、教学准备
(一)教师准备
铅笔;电动削笔器;小刀;多媒体课件。
(二)学生准备
铅笔;手动削笔器
三、安全注意事项
演示使用小刀时注意安全




板书设计
11.不断发展的人工产品
小刀图片 手动削笔器图片 电动削笔器图片
费力 省力 更省力
慢 快 更快
不卫生 卫生 更卫生
危险 安全 更安全

本网站旨在促进我国基础教育的信息交流,促进基础教育事业的发展。本网站转载的资料,如果作者不希望我们在网上使用其作品,请立即与我们联系,我们会在收到您的意见后立即从网上移除有关内容。未经人教网的明确书面许可,任何人不得复制或对人教网所属的服务器做镜像。