第13课《笔杆上橡胶套的作用》教学设计
教学目标:
科学知识:
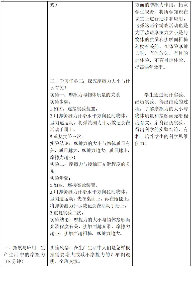
1.一个物体在另一个物体表面滑动时,在这两个物体的接触面上会产生一种阻碍滑动的力,这种力就是摩擦力。
2.摩擦力的大小与物体接触面的光滑程度有关:接触面越光滑,摩擦力越小;接触面越粗糙,摩擦力越大。
3.摩擦力的大小与物体的质量有关:质量越大,摩擦力越大;质量越小,摩擦力越小。
科学探究:
1.在教师引导下,能够按照正确的操作方法测量摩擦力的大小。
2.在教师引导下,能依据证据运用分析、比较、概括等方法,分析结果,得出结论。
3.在教师引导下,能正确讲述自己的探究过程与结论,能倾听别人的意见,并与之交流。
科学态度:
在科学探究中能够以事实为依据,不从众,面对有说服力的证据,能调整自己的观点。
科学、技术、社会与环境:
了解科学技术对人类生活方式和思维方式的影响。
教学准备:
教师准备:带橡胶套的笔、不带橡胶套的笔、弹簧测力计、细线、螺母、砝码盒、地毯、活动手册、带靠背的凳子、课件。
学生准备:笔和橡皮。
教学流程:


本网站旨在促进我国基础教育的信息交流,促进基础教育事业的发展。本网站转载的资料,如果作者不希望我们在网上使用其作品,请立即与我们联系,我们会在收到您的意见后立即从网上移除有关内容。未经人教网的明确书面许可,任何人不得复制或对人教网所属的服务器做镜像。