第7课《把它们分离》教学设计
指导思想与理论依据
指导思想:让学生在探究体验中成长
《新课标》中倡导:“探究式学习”、“突出学生是学习与发展的主体”。科学课程应向学生提供充分的探究机会,在探究中体验学习科学的乐趣,增长科学探究能力,获取科学知识,形成尊重事实、用科学改善生活的科学素养。三年级学生喜欢做实验,因此本课为学生准备有结构的材料与工具,让学生亲历分离混合物的探究过程中提升学生应用科学知识解决问题的科学素养。
理论依据:心理学研究表明,对于儿童来说,态度的形成需要实践的过程,技能的形成需要反复的模仿练习,而知识的获取主要通过感性经验的积累。学生常常依靠动手操作来认识和理解世界,而他们所能认识和理解的也往往局限于他们自己可以动手操作的具体事物。鼓励儿童通过动手动脑学科学,是打造高效科学课堂行之有效的方法。
在教学中,我从学生对身边的芝麻、黄豆等物体已有认知开始,首先创设学生熟悉的挑战情境,调动学生运用已有的生活经验,根据物体的特征选择合理的方法分离芝麻和黄豆混合物。接着出示沙、盐、铁屑混合物,聚焦主题,探究分离方案。学生在观察讨论交流中完善分离混合物的方案。使学生养成动手之前先动脑规划的科学思维习惯。紧接着运用方案,实验收集事实证据。在交流分享中验证想法是否正确可行。在孩子们相互启发、证据互补中形成共识:根据物体不同性质,运用溶解、过滤、蒸发结晶等分离混合物的方法是可行的正确方法。最后联系生活,及时将课堂所学分离混合物的方法引向课外,置于广阔的背景之中,帮助他们不断扩展对周围世界分离混合物等科学现象的体验,并丰富他们的学习经历。
教学背景分析
一、教学内容
《把它们分离》在《课标》中属于物质科学领域。它属于实验操作性课程。
1、概念:物质具有一定的特征,材料具有一定的性能。
2、学习内容:1.4利用物体的特征或材料的性能,把混合在一起的物体分离。
3、学习目标:根据物体的特征或材料的性能将两种混合在一起的物体分离开来。如分离沙、盐、铁屑等。
本课所属教材为人民教育出版社和湖北教育出版社《科学》三年级上册,所在单元为第二单元《溶解与分离》。这个单元是教材中的物质科学领域单元。它是在二年级溶解的基础上,让学生进阶认识一定量的水能溶解一定量的食盐或白糖,掌握加快溶解的方法,知道能用溶解、过滤、蒸发等方法将混合物分离开。
《把它们分离》是这个单元的结束课。经过前两课的学习,学生知道了一定量的水能溶解一定量的食盐;学会利用加热蒸发的方法使食盐从盐水中析出。本课将运用这些知识,解决一个实际遇到的问题:如果食盐中含有沙子、铁屑等杂质,我们如何将它们分离开呢?通过本课的学习,学生能学到如何根据物体的性质选择合理的分离方法。
二、学生情况
1、科学概念:学生在日常的生活与游戏活动中随处可见混合物和分离混合物的现象,却忽视研究它们。学生以前已经知道了物体在颜色、大小、形状等方面的性质以及物质溶解等方面的前概念。如下表所示。这为本节课打下了基础。三年级的学生,对实验特别感兴趣。但大多数学生对分离混合物的方法需要依据物体材料的特点和性能的认识是孤立、零散、模糊的。尤其对溶解在水中的物质能否用过滤的方法进行分离的认识是陌生的。

2、科学探究:
学生已经掌握了溶解和蒸发结晶的实验操作技能,但对过滤的实验操作不熟悉,对滤纸的微观结构不清楚,不理解滤纸为什么能过滤溶液,需要利用视频辅助学生掌握过滤的实验操作技能。
学生喜欢观察讨论,动手做实验,但缺少深度观察与分析。利用任务单引领学生边操作、边观察记录、边分析思考。
3、科学态度:
三年级学生对动手实验积极性高,也能够安静下来专心实验,但是学生的收集整理事实证据意识不强,实验完后整理器材习惯有待持久训练;实验中的防烫伤等安全也要警钟长鸣!
科学与生活密不可分,科学源于生活。学习科学的目的是为了改善生活。然而学生常常忽视科学技术与日常生活的紧密联系,缺少用科学的体验。
三、教学方法与手段
在现有学情分析的基础上,引导学生利用现有的各种实验器材进行探究活动,让学生在生动、有趣的活动中学会分离混合物的操作方法并能利用其方法解决生活中的问题。
(一)以学情为起点,引导学生在动手动脑中体验用科学的乐趣。
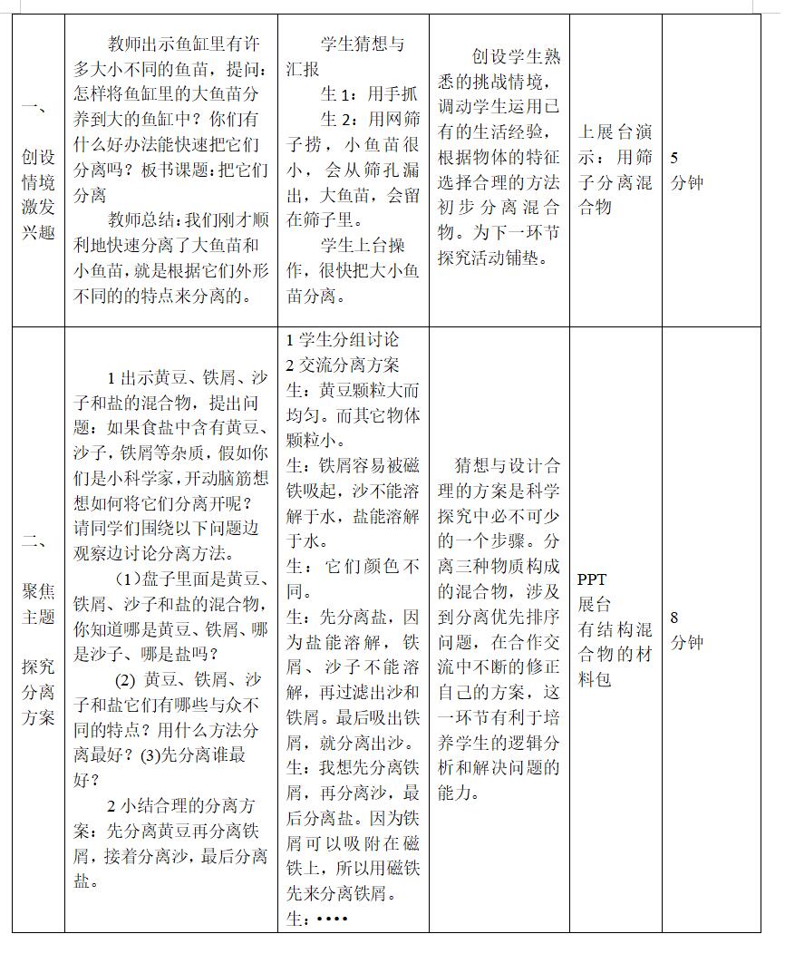
首先创设学生熟悉的挑战情境——鱼缸里有许多大小不同的鱼苗,怎样将鱼缸里的大鱼苗分养到大的鱼缸中?学生在讨论交流中汇报自己的猜想与方案,谁的方案好?必须用实验来验证,通过现场操作,发现用网孔大的筛子分离得快,小鱼苗从筛网孔漏出,大鱼苗会留在筛网里。这样成功的分离大小鱼苗的例子,使学生初步建构科学的思维方法:要分离混合物必须根据物体的特征选择合理的分离方法才能解决问题。为下一环节的探究活动作出有力的铺垫。
(二)以实验观察为主线,推进学生思维不断的深入发展
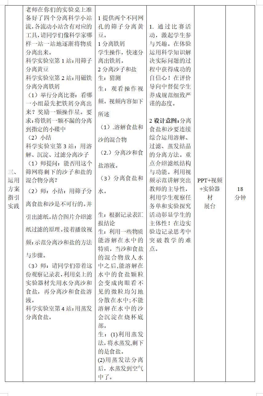
1、教师先出示黄豆、铁屑、沙子和盐的混合物,提出问题:如果食盐中含有黄豆、沙子,铁屑等杂质,我们如何将它们分离开呢?请同学们围绕以下问题边观察边讨论分离方法。
(1)盘子里面是黄豆、铁屑、沙子和盐的混合物,你知道哪是黄豆、铁屑、哪是沙子、哪是盐吗?
(2) 黄豆、 铁屑、沙子和盐它们有哪些与众不同的特点?用什么方法分离最好?
(3)先分离谁最好?
2、学生分组讨论
3、交流分享 完善分离方案
4、实验收集事实,验证分离方案的可行性。这样的情境让学生经历了一个完整的探究过程。在积累感性体验中润物细无声的发展了自己的思维能力。
(三)以任务单为辅线,在做与思中培养学生的科学素养
根据三年级的年龄特点和认知发展规律。设计了图文并茂式任务单。用这样的形式,不仅可以帮助学生梳理实验内容还可以提示注意事项,这种有字有图的方式
比较符合三年级学生的认知特点,达到了很好的效果。使学生能够在阅读任务单的过程中思考怎样进行探究活动,怎样观察记录与分析,从而在做与思的体验中掌握利用任务单的方法,为今后主动探究科学问题夯实了基础。
四、技术准备:电脑、投影、展台。
(一)教师准备:
1.芝麻和黄豆的混合物一份 筛子。干净的细沙一瓶 铁屑一瓶 食盐一包
2. 为每小组准备(4人一组):混有沙子和铁屑的食盐、盘子、条形磁铁、烧杯、小勺、玻璃棒、铁架台(带铁圈)、漏斗、滤纸、酒精灯、石棉网、火柴 、三脚架、蒸发皿、试管刷、 牙签、水槽量杯。任务记录单每人1张。
3. PPT;滤纸结构图片、过滤与蒸发过程视频;生活中分离混合物的事例视频等
4.贴在黑板上的评价表(争夺智慧星)、智慧星小奖贴。
(二)学生准备:抹布、铅笔、盛有温水的保温杯。
教学目标(内容框架)
科学概念:
知道根据物体的特征或材料的性能将盐中含有铁屑、沙子等杂质分离出来。
科学探究:
1、学生在教师的引导下能设计简单的分离混合物的实验;
2、学生能利用磁铁把铁屑从食盐混合物中分离出来,会运用过滤和蒸发的实验器材分离食盐、
沙子和水的混合物。
3、经历分离混合物的研究过程,体验科学探究的过程和方法,培养学生运用科学概念进行思维的意识。
科学态度:
学生在交流活动中愿意倾听和分享信息,养成用实验事实说话的意识。
学生了解分离物质的方法,在生活中会运用溶解、蒸发和过滤等方法分离一些物质。
教学重点:学会几种分离混合物的操作方法。
教学难点:知道根据物体的特征或材料的性能选择合理的分离混合物的方法。








本教学设计与以往或其他教学设计相比的特点(300-500字数)
一、关注科学探究体验 发展学生科学思维能力
小学生的科学思维是一般思维在科学课中的具体表现, 培养学生的科学思维能力是小学科学教育的核心目标之一。为了突出科学思维能力的培养,为学生精心准备有结构的材料与工具,让学生亲历分离混合物这样一个应用科学知识解决问题的探究过程。在这个完整的探究活动中包括从提出问题开始到归纳结论、运用科学知识结束的各个环节都注重引发学生的思维,引导学生在思维的基础上进行科学实践活动。这.样有力的促进了学生科学思维能力的发展。
二、在做与思中 建构科学概念
科学概念是科学教育的核心。学生科学概念的形成以学生原有的前科学概念为基础。科学概念的建构是一个反复的过程。教学中,首先在了解学生前概念的基础上,再设计出层层深入的操作体验活动:从“分离黄豆和芝麻的混合物”到“分离铁屑”、“分离沙子和盐”,再到“蒸发盐水得到盐”,让学生在边操边思考的探究实践中,帮助他们一步步形成正确的科学概念——根据物体不同性质,运用溶解、过滤、蒸发结晶等分离方法可以将混合物分离出来。为了帮助学生进一步理解和应用科学概念把已有的知识转化为能力。及时联系生活实际,将课堂所学分离混合物的方法引向课外,置于广阔的背景之中,帮助他们不断扩展对周围世界分离混合物等科学现象的体验和理解,并丰富他们的学习经历。
三、利用多媒体资源,突破教学重难点
过滤是本课的核心环节,使用滤纸、漏斗、玻璃棒、烧杯等过滤器材是第一次,尤其对滤纸怎么使用,为什么食盐溶液能穿透滤纸,而沙子不能通过?此时呈现滤纸微观立体画面,播放过滤操作指导视频,让教师的讲解更生动,使学生对分离混合物产生了浓厚的兴趣,从而轻易的突破了教学的重难点。
四、思维导图式的板书设计
教学板书的合理设计,能帮助学生建构完整的科学概念。将学生已有的认知和新的认知进行比较,既有利于学生思维的深加工,又有利于学生新概念的重建和类化,清晰明了,从而降低了教学的难度,为学生思维的加工提供支持。
本网站旨在促进我国基础教育的信息交流,促进基础教育事业的发展。本网站转载的资料,如果作者不希望我们在网上使用其作品,请立即与我们联系,我们会在收到您的意见后立即从网上移除有关内容。未经人教网的明确书面许可,任何人不得复制或对人教网所属的服务器做镜像。