第6课《把盐析出来》教学设计
指导思想
指导思想:
引领学生亲身经历以探究为主的学习活动,发展学生科学核心素养。
理论依据:
建构主义学习理论认为:学习是引导学生从原有经验出发,生长(建构)起新的经验,是一个自我建构的过程。科学教育中怎样才能实现让学生自我建构的目标呢?最好的办法就是促使学生亲身经历大量的有意义的探究过程。
《把盐析出来》一课在《小学科学课程标准》(2017)中属于“物质科学”领域。《小学科学课程标准》(2017)中提到:本领域内容的学习将有助于增强学生探究物质世界奥秘的好奇心,形成“世界是物质的,物质是运动的”的观点,使学生感受到物质科学对促进社会进步、提高人类生活质量的重要作用,帮助学生初步养成乐于观察、注重事实、勇于探索的科学品质。
教学背景分析
教学内容:
科学概念:水是一种常见而重要的单一物质,能溶解一些物质,也会发生蒸发现象,把溶解的物质析出来。
学习内容:1.4利用物体的特征或材料的性能,把混合在一起的物体分离。
学习目标:知道能用蒸发的方法将食盐从食盐溶解中析出。
本课所属教材为人民教育出版社、湖北教育出版社《科学》三年级上册第6课,所在单元为第二单元《溶解与分离》。三年级学生去年已经学习了《把它们放进水里》一课,知道了有些物质能够溶解在水里,有些物质很难溶解在水里。在本单元的教学中,学生在二年级的基础上进一步进行以下几个方面的学习:第一,通过实验知道一定量的水能溶解一定量的食盐或白糖;第二,设计实验探究加快溶解的方法;第三,知道能用溶解、蒸发、过滤等方法将食盐从含有铁屑、沙子等杂质的混合物中分离出来。
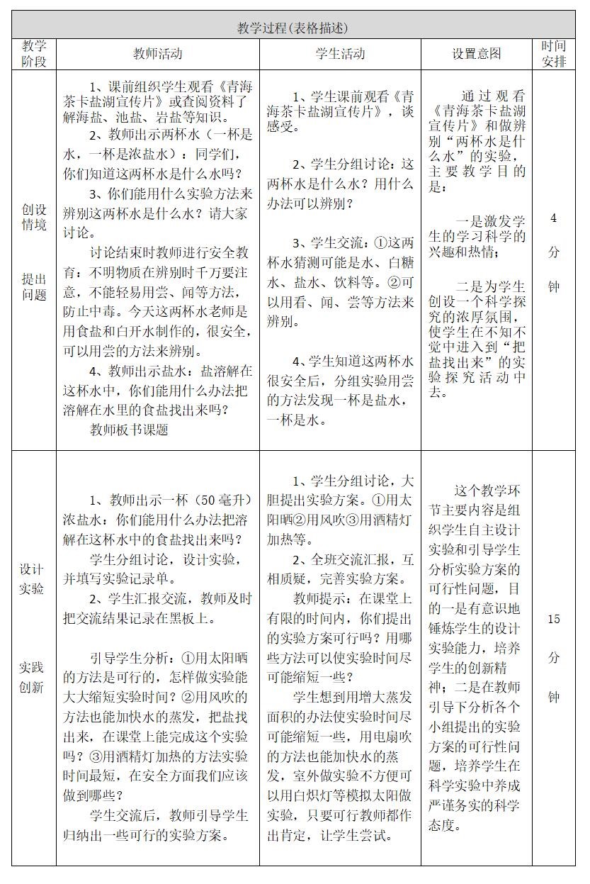
本课设计了一系列的科学实践活动:一是教师准备一杯浓盐水和一杯清水,让学生观察,猜一猜这两个烧杯里哪一个杯中是盐水?学生动手操作后找出盐水。二是教师提出“用什么办法可以把溶解在水里的食盐找出来?”的问题,学生自主设计实验,尽可能用多种方法把溶解在水里的食盐找出来。三是拓展延伸,了解食盐的来源。教学环节层层递进,螺旋式上升,使学生在快乐的科学实践活动中,做到动手、动脑,保持高昂的学习热情和激发浓厚的科学兴趣。
学生情况:
小学三年级学生经过一、二年级的科学学习,大多数对科学课有着浓厚的兴趣,喜欢动手实验,喜欢观察科学事物,对身边的科学现象充满了好奇心和求知欲。在课堂上他们活泼好动,注意力集中时间比较短,思维能力主要以直观形象思维为主,能够开展小组合作学习,能够提出不同的见解,主动发表自己的看法,如实地记录观察和实验结果。但也存在着动手能力较差,实验中比较随意,盲目性较大,对安全因素考虑不周,一味地好玩,这些特点在我们探究“用什么办法可以把溶解在水里的食盐找出来?”的实验中,需要教师在教学预设中充分考虑,提出不同的教学预案,避免实验安全事故的发生,避免教学活动陷入低效和无序化。
教学准备:
教师准备:1、教学用PPT、视频、图片资料,实验记录单等。2、实验材料主要有:食盐、水、烧杯、玻璃棒、酒精灯、蒸发皿、三角架、一次性塑料杯、湿抹布、大水槽、电扇、白炽灯等。
学生准备:学生活动手册、记录笔、护目镜等。
教学目标
教学目标:
1、知道能用蒸发的方法将食盐从食盐溶液中析出,并能在教师引导下,运用蒸发的方法将食盐从溶液中析出。
2、在教师的引导下,能对蒸发的相关问题进行讨论和交流,积极动脑筋想办法参与设计实验,逐步养成用实验事实说话的实证意识,在实验交流中养成乐意倾听和分享实验中观察到的信息的好习惯。
3、初步了解分离物质的方法,在生活中会运用蒸发方法分离一些物质。
教学重点:运用蒸发的方法将食盐从溶液中析出。
教学难点:在教师引导下设计实验,验证猜想。




板书设计
6、把盐析出来
提出问题:能用什么办法把溶解在水里的食盐找出来吗?
设计实验: ①用太阳晒(用白炽灯等模拟太阳)
②用风吹(用电风扇产生风)
③用酒精灯加热
实验结论:盐水中的水分蒸发变干后,食盐就析出来了
本教学设计与以往或其他教学设计相比的特点(300-500字数)
本教学设计的特点主要有:
1、对教材进行适当地处理,有效激发学生学习科学的兴趣和欲望。在设计教学活动的时候,我们首先分析教材、吃透教材,分析学生学情,在教学的生成点上预设多种通道,为学生的个性化的活动和发展创设更大的空间。在课前,我们设计了一个让学生观看茶卡盐湖视频或查阅资料了解海盐、池盐、岩盐等形成过程的知识的教学环节。学生在了解祖国风景名胜时,感叹大自然鬼斧神工,对盐结晶的现象有了初步的了解。
在盐结晶探究实验中,我们对教材进行了适当处理,把设计实验作为一个教学重点环节来打造,让学生动手前先动脑。实验验证环节让学生自主选择用三种小实验来探究食盐结晶现象。这些教学环节设计注重弹性,预留出充分的时间和空间让学生展开探究,激发学生思维的活力和创造性。
2、致力打造一个在动态生成课堂。我们充分开发和利用各种学习资源,唤起学生的学习动机和欲望,创设一个充满智慧、活力、生成的教学情景。本课教学设计在预设上力求发散性,多头性,充分挖掘生成性教学资源进行教学。例如在对“用太阳晒”和“用风吹”的盐结晶设计实验中,教师及时鼓励学生想办法如何在课堂上用有限的时间去完成这些实验,点燃学生思维的火花,想出增大蒸发面积的方法加快水的蒸发,从而缩短实验时间。
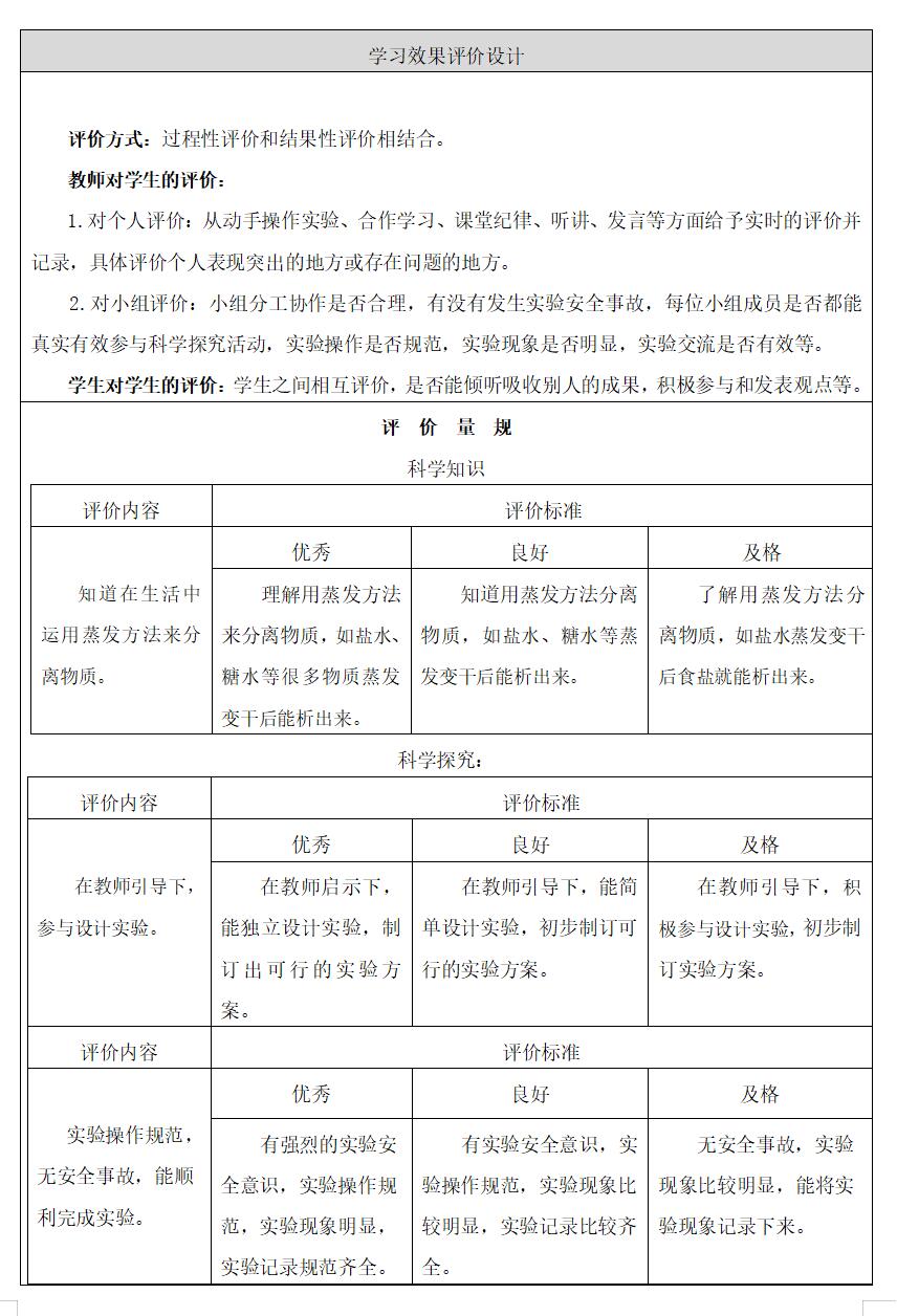
3、本教学设计的评价重点是关注学生在科学探究活动中的表现,关注学生思维活跃度,将学生探究状态作为课堂教学评价的聚焦点和出发点,学生参与科学探究的广度和深度,学生之间是否友好合作,整个课堂的探究气氛是否热烈、民主、有序。一句话,学生是否真正参与实验探究,是否所有学生都有效地参与和体验盐水结晶的实验过程是评价关键。
本网站旨在促进我国基础教育的信息交流,促进基础教育事业的发展。本网站转载的资料,如果作者不希望我们在网上使用其作品,请立即与我们联系,我们会在收到您的意见后立即从网上移除有关内容。未经人教网的明确书面许可,任何人不得复制或对人教网所属的服务器做镜像。