第2课《食物的营养》教学设计
指导思想与理论依据
指导思想:通过了解食物的营养和作用培养学生的实验探究能力、收集资料、交流资料获取知识的能力。
理论依据:《课标》指出:“探究式学习方式与科学课程有着天然的联系。探究式学习方式的主要特点是学生亲自收集和获取资料和数据。有时也包括运用已经证实的第二手资料;在实证的基础上进行逻辑推理和思考,联系自己的经验和有关的理论,做出判断和结论;通过交流、讨论、辩论和再思考,逐步建立起对科学概念的理解,而不仅仅是依靠听讲来接受科学概念。”
实验探究是探究式学习的重要方式。 我在教学的过程中让学生亲身实验、动手动脑,讨论交流、鉴别出食物中含有脂肪、淀粉、蛋白质等营养成分。
更多食物的营养成分不可能都在课堂上研究,所以我课前布置学生收集课本P6食物宝塔图中所列食物的营养成分(这是利用了他人的研究成果),并在课堂上交流,以丰富学生对更多食物营养成分的认识,从而使学生主动获取知识。
这样做,充分体现了探究式学习的主要特点。
教学背景分析
教学内容:《食物的营养》在《课标》中属于物质科学和生命科学领域。
学习内容:重点让学生探究食物中有哪些营养成分。学习目标:知道人体所需要的营养成分主要从食物中获得;能通过实验研究和收集资料了解食物的营养成分和作用;学会正确使用滴管和酒精灯;能按营养成分给食物分类;乐于进行探究活动,体验探究的乐趣;意识到食物多样化的必要性,丰富对食物中营养成分的认识。
本课所属教材为人民教育出版社《科学》三年级上册,所在单元为第一单元《食物的消化》。这个单元是教材中的物质科学和生命科学单元。在这个单元中,学生应认识多种多样的食物,研究食物的营养成分和作用,认识人体的消化器官,了解食物经过消化器官的消化过程,保护消化器官,形成健康的饮食习惯。
《食物的营养》是这个单元的第二课,第一课是《多种多样的食物》,后面两课分别是《食物的消化》、《饮食与健康》。本课的主要内容是通过实验探究和收集资料使学生认识一些常见食物的营养成分和作用,并按营养成分给食物分类,同时也为《饮食与健康》这一课的学习打好基础。
学生情况:
科学概念:通过课前交流,大部分学生知道食物中含有营养成分,但不知道具体的食物究竟含有什么营养成分,对于个别常见的食物,有的知道含有某某成分,但很有限。他们吃食物仅凭爱好,什么食物好吃就多吃,不好吃的干脆不吃,在他们的心目中没有建立起食物种类多样性与营养需求多样性之间的联系,不明白或者不想明白只有全面摄取营养,才能健康成长的道理。
科学探究:滴管、酒精灯这些实验仪器,学生不会使用,怎样通过实验鉴别食物的营养成分,学生也不会,这些都需要教师细心指导。但学生能通过实验观察描述、讨论交流,因为他们已经有了两年的学习基础。
科学态度:
三年级的学生经过两年的学习,大部分学生乐于探究,但也有少部分学生探究不积极,有的仅在一旁当旁观者。
教学方式:
通过实验探究和收集资料,了解食物的营养成分和作用。
教学手段:
1.导入新课,激发兴趣。
2.播放微课,了解滴管和酒精灯的使用方法。
3.通过实验鉴别食物中含有脂肪、淀粉和蛋白质。
4.通过交流课前收集的关于食物宝塔图中列举的食物所含营养成分的资料,认识更多食物的营养成分;通过阅读书上关于营养物质作用的资料,让学生知道偏食的危害。
5.通过阶段性评价,激发学生的表达欲望。
6.利用多媒体课件辅助教学。
技术准备:电脑、投影。
(一)教师准备:
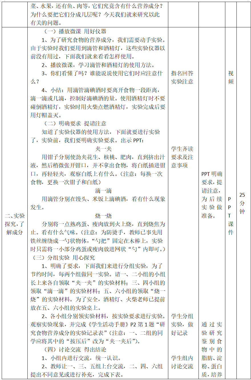
1. 为一、二小组准备:花生、核桃、肥肉、3把钳子、白纸若干。
2、为三、四小组准备:馒头、米饭、水、杯子、棉球、滴管、碘酒。
3、为五、六小组准备:熟鸡蛋、瘦肉、酒精灯、火柴、用铁丝缠绕成的一勺状物体,“勺把”固定在木棒上。
4. PPT;微课视频。
(二)学生准备:《学生活动手册》、铅笔等。
教学目标(内容框架)
科学概念:
研究食物中有哪些营养成分,建立食物种类多样性与营养需求多样性之间的联系。
科学探究:
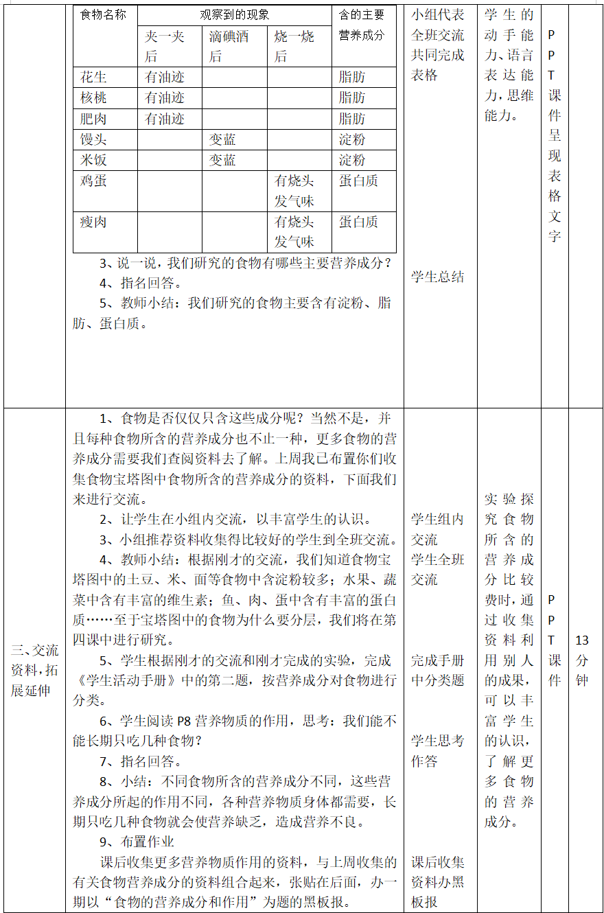
学生通过实验,鉴别食物中含有脂肪、淀粉、蛋白质等营养成分;通过交流收集的资料认识更多食物的营养成分和作用。
科学态度:
乐于进行探究活动,体验到探究的乐趣。
教学重点:能用实验方法鉴别食物中含有脂肪、淀粉、蛋白质。
教学难点:在实验的基础上能用自己的语言描述实验现象,得出实验结论,培养思维能力。





本教学设计与以往或其他教学设计相比的特点(300-500字数)
一、关注细节,注重安全
为了使实验更安全、有效,我对实验器材进行了改进。由于三年级学生力气小,花生又比较硬,学生按压比较费力,纸上留下的油迹面较小,也容易把纸弄破,所以我改用用钳子夹一夹,这样比较省力,钳子夹碎花生后,会有汁液,所以将钳子张开一个小口,再将纸轻轻插入,轻轻将钳口合拢,纸张不易弄破,上面沾的油迹也比较多。另外,学生若用镊子夹食物在火上烧,金属容易传热,学生实验时可能烫伤,所以我改用用铁丝做成一勺状物体,并将“勺把”的一端缠绕在木棍上。使用时只需将食物放在网状“勺”内即可,方便又安全。
二、分组分类,节省时间
这一课内容较多,若一课时完成,时间有些紧张。为了节省时间,在做实验时,我让一、二组做“夹一夹”的实验;三、四组做“滴一滴”的实验;五、六组做“烧一烧”的实验,这样两组做同一实验,既可节省时间,又使实验结果能得到印证,因为如果一个组实验出现问题,另一组可及时进行纠正或补充。
另外,收集资料放在课外,并且围绕食物宝塔图中的食物收集它们的营养成分,既节省时间,方便交流,又能为学习第4课打下良好的基础。
三、板书设计,巧妙精炼
板书设计以食物营养为中心,通过实验探究与交流资料两条途径了解食物的营养成分及作用,脉络清楚,巧妙精炼。
本网站旨在促进我国基础教育的信息交流,促进基础教育事业的发展。本网站转载的资料,如果作者不希望我们在网上使用其作品,请立即与我们联系,我们会在收到您的意见后立即从网上移除有关内容。未经人教网的明确书面许可,任何人不得复制或对人教网所属的服务器做镜像。