第9课《磁极间的作用》教学设计
教学目标(内容框架)
科学概念:
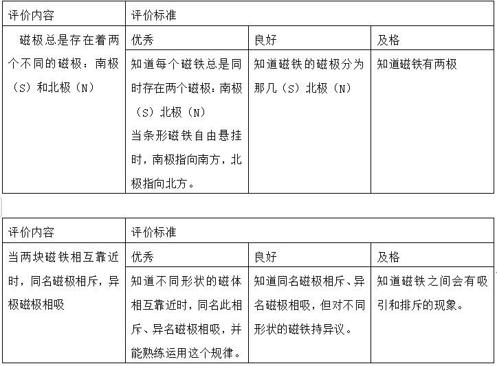
学生能够知道磁铁的相同磁极相互排斥,不同磁极相互吸引。磁极间的作用是相互的。
科学探究:
学会有计划地做实验,分类整理实验证据找出规律。
能通过实验找到磁铁的南极与北极,探究磁极之间相互作用的规律及生活中的应用。
科学态度:
培养有计划、有步骤进行实验的严谨态度。 感受科学技术与社会生活的关系。
科学、技术、社会与环境目标:
初步了解“相同磁极相互排斥、不同磁极相互吸引”在日常生活中的应用。
教学重点:知道磁铁有指南北的性质,磁铁的两极同极相斥、异极相吸。
教学难点:有计划地做实验,分类整理实验证据找出规律。
教学流程示意(可选项)




板书设计
磁极的相互作用(课前写好)
(磁极间的作用)
S------N 相吸
N------N 相斥
S------S 相斥
N------S 相吸
磁铁:同极相斥,异极相吸。
学习效果评价设计
评价方式
过程性评价。
教师对学生的评价:
1.对个人评价:从听讲、发言、整理等方面给予实时的评价,具体评价个人表现好的地方,口头表扬。
2.对小组评价:制作速度快的个人可以在班级优化大师中给自己小组加星,听讲、发言、整理等方突出的小组也会加星。
学生对学生的评价:
学生评价利用掌声进行鼓励。
评价量规
科学概念

科学探究:

科学态度:

本网站旨在促进我国基础教育的信息交流,促进基础教育事业的发展。本网站转载的资料,如果作者不希望我们在网上使用其作品,请立即与我们联系,我们会在收到您的意见后立即从网上移除有关内容。未经人教网的明确书面许可,任何人不得复制或对人教网所属的服务器做镜像。