第6课《空气》教学设计
教学目标(内容框架)
科学知识
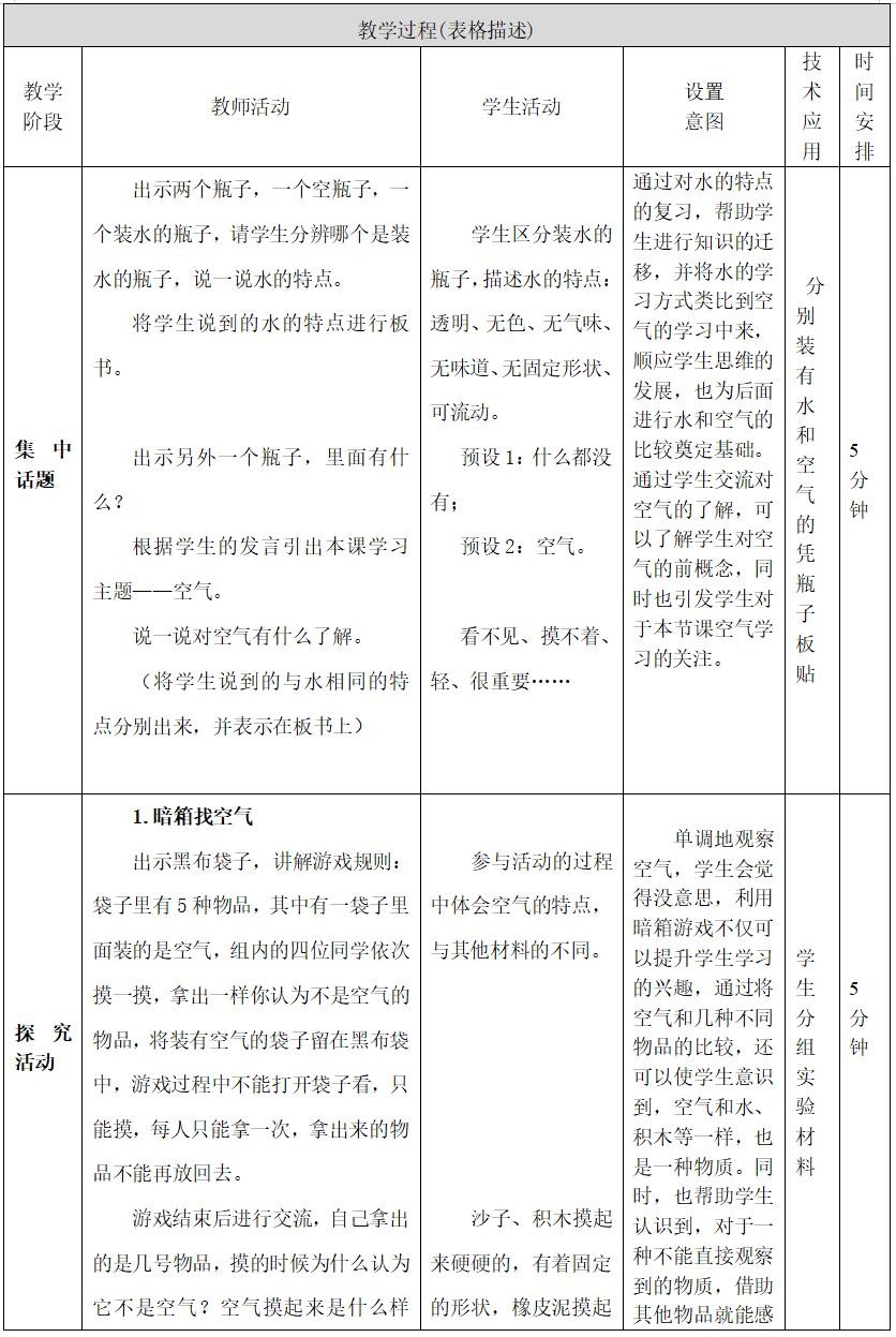
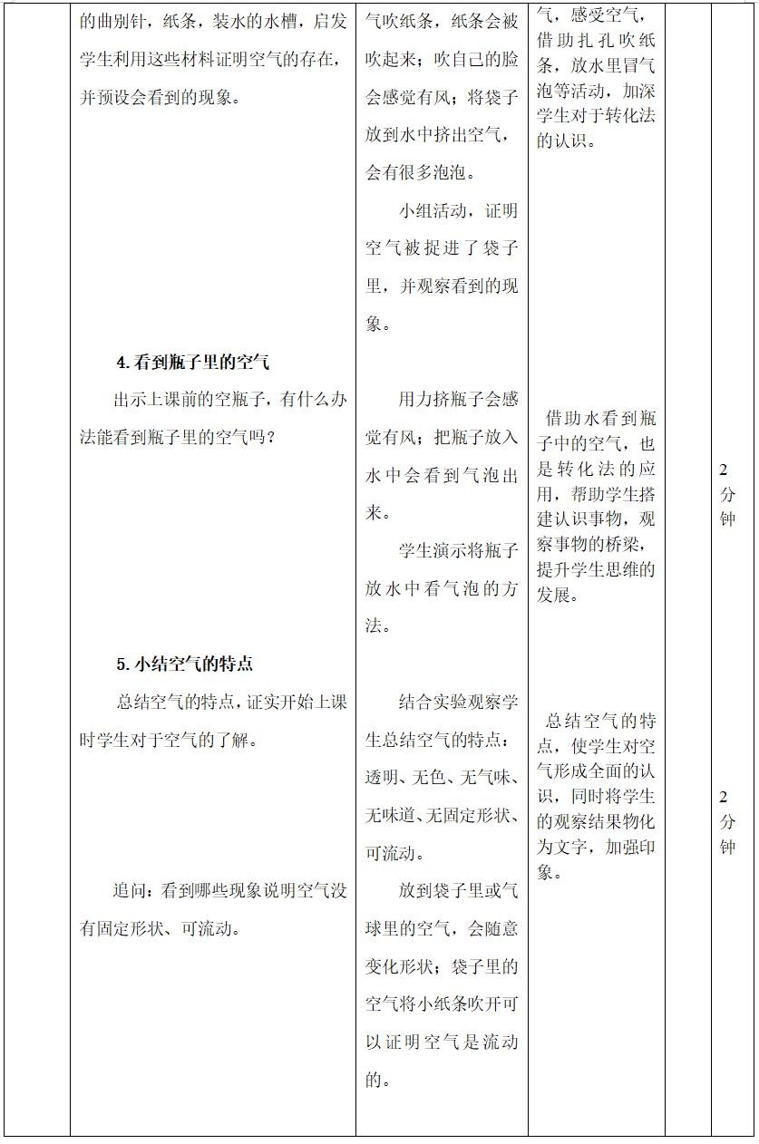
1.知道空气没有颜色、没有气味、没有味道、没有固定形状等特征。
2. 知道水和空气的相同点和不同点。
科学探究
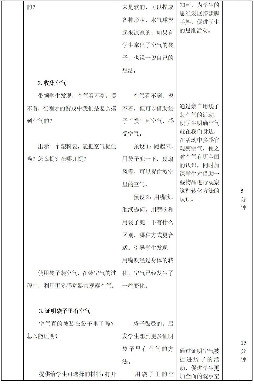
1.能在教师的启发下利用多种感官感知空气。
2.能比较水和空气的相同与不同。
3.能借助其他材料的帮助观察空气,并证明空气的存在。
科学态度
1.有兴趣探究并记录观察到空气的特征。
2.如实描述探究空气特征的过程中观察到的现象,养成用事实说话的意识。
3.愿意倾听他人的发言,乐于表达自己的观点。
科学、技术、社会与环境
1.知道水和空气与人类生活密切相关。
2.意识到保护环境的重要性。
教学重点:知道空气没有颜色、没有气味、没有味道、没有固定形状等特征。
教学难点:能借助其他材料的帮助观察空气,并证明空气的存在。
教学流程示意(可选项)





学习效果评价设计
评价方式
学生评价
1.在学生发言中,学生互相之间评价。例如,在个别学生回答问题或者小组展示后,全班集体的赞同;学生个体对同学发言的质疑;学生个体对同学发言的赞同和补充。
2.在完成实验后全班的分析中,学生自主的比较和评价。
教师评价
1.在教学过程中渗透教学评价。例如,在学生提出推测后,老师的充分肯定;在学生设计实验的过程中教师可以充分的参与到学生的设计过程中,并在适当的时候发表自己的观点和看法;及时发现学生实验中的亮点并给予充分的肯定,在学生实验出现问题的时候给予适当的帮助;及时抓住学生发言中的“关键词”做文章;通过小组合作学习的方式为每个学生创造机会进行展示,关注学生的思维发展,激发他们的自信心。
2.在小组实验的过程中,教师要关注学生的自主参与程度和合作交流意识,及时发现问题并给予鼓励、强化和指导。
评价层级

本网站旨在促进我国基础教育的信息交流,促进基础教育事业的发展。本网站转载的资料,如果作者不希望我们在网上使用其作品,请立即与我们联系,我们会在收到您的意见后立即从网上移除有关内容。未经人教网的明确书面许可,任何人不得复制或对人教网所属的服务器做镜像。