第7课《蚂蚁》教学设计
教学分析
《蚂蚁》一课指向课标中的重要概念是:7.地球上生活着不同种类的生物。围绕主要概念的学习内容是:7.2地球上存在不同的动物,不同的动物具有许多不同的特征,同一种动物也存在个体差异。其中低年级的学习目标是:1.说出生活中常见动物的名称及其特征;2.说出动物的某个共同特征;
9.动物能适应环境,通过获取植物和其他动物的养分来维持生存。围绕主要概念的学习内容是:9.1 动物通过不同的器官感知环境。其中低年级的学习目标是:举例说出动物可以通过眼、耳、鼻等感知环境。
本课主要引导学生基于观察与交流,分析、综合、归纳蚂蚁的身体结构,以及蚂蚁可以通过触角来感知环境的本领。
教学目标(内容框架)
一、教学目标
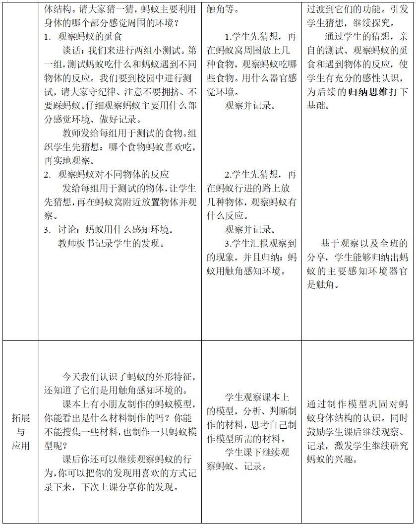
科学知识:学生基于观察,说出蚂蚁的身体结构,如头部有眼和触角,胸部有6条腿,腹部比较大等。学生能说出蚂蚁可以通过触角来感知环境。
科学探究:学生基于观察和简单的实验,能够用画图和语言的方式描述观察到的现象,通过分析、综合、比较,归纳出蚂蚁的身体结构以及通过触角感知环境。
学生基于观察活动,提出感兴趣的问题。
科学态度:学生在活动中愿意倾听他人的表达,愿意与他人分享信息。
教学重点:学生基于观察,说出蚂蚁的身体结构,如头部有眼和触角,胸部有6条腿,腹部比较大等。学生能说出蚂蚁可以通过触角来感知环境。
教学难点:学生基于观察和简单的实验,能够用画图和语言的方式描述观察到的现象,通过分析、综合、比较,归纳出蚂蚁的身体结构以及通过触角感知环境。
二、教学准备:
(一)教师准备
1.实现考察校园,确定蚂蚁出没较多的场地。
2.每组1份:放大镜或昆虫观察盒,蚂蚁;3-4种食物;3-4种物体。
3.安全注意事项。
4.PPT等多媒体资料。
(二)学生准备
学生学习前画的蚂蚁身体结构图。
学生活动手册、铅笔等。
教学流程示意(可选项)



板书设计

本网站旨在促进我国基础教育的信息交流,促进基础教育事业的发展。本网站转载的资料,如果作者不希望我们在网上使用其作品,请立即与我们联系,我们会在收到您的意见后立即从网上移除有关内容。未经人教网的明确书面许可,任何人不得复制或对人教网所属的服务器做镜像。