第9课《动物的感知本领》教学设计
教学分析
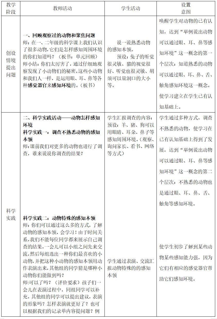
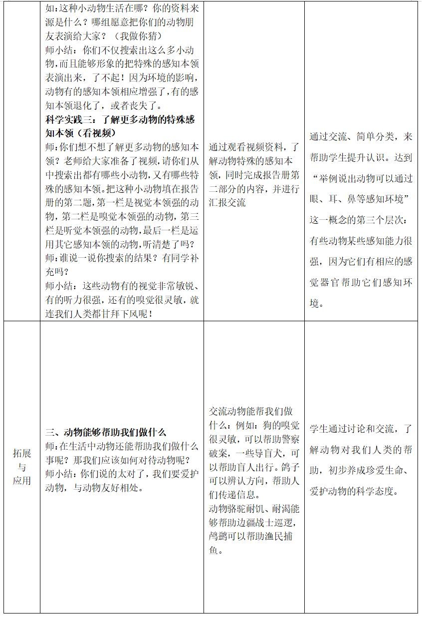
本单元是学生第二次接触生命科学领域中与动物相关的内容。在一年级上学期《家养小动物》单元,学生认识和观察了许多家养小动物。在本单元中,学生将认识和观察一些户外的动物。因此在教学中教师要引导学生对观察户外的小动物产生兴趣,鼓励学生在课外通过观察、饲养或查找资料等方式,认识更多的动物,通过前两节课的观察活动,学生已经了解了蚂蚁和蜗牛可以通过触角来感知周围的环境。本节课学生将通过直接观察、查找资料、咨询他人等方式,了解其他动物感知环境的本领。最后,教师还要引导学生初步认识动物和我们一样,都是自然界的成员,培养他们珍爱生命,保护动物的科学态度。
通过观察、访谈,和多次试讲对学生的了解,发现学生:喜欢新鲜事物,有意注意时间短;学生对动物的感知本领很感兴趣,但查阅资料的能力对于识字不多的他们来说有些困难,所以本节课我组织符合学生年龄特点围绕着“举例说出动物可以通过眼、耳、鼻等感知环境”这一核心概念,由已知到未知,由简单到复杂,由具体到抽象,形式多样的有层次有结构的组织教学活动。
主要培养的思维方法为归纳概括、比较和分类。选取的重点活动是:1.学生联系已有认知归纳概括出熟悉动物可以通过眼、耳、鼻、舌、触角感知环境。2.通过搜集资料,文献检索归纳概括出不熟悉动物可以通过眼、耳、鼻、舌、触角感知环境,使学习在已有认知基础上得到发展。3.通过交流、表演、比较、分类不同动物特殊的感知本领,来提升认识。
教学目标(内容框架)
科学知识:学生能够说出动物可以通过眼、耳、鼻等感知环境。
科学探究:学生能通过观察、查阅资料或询问他人的方式,归纳概括出动物的感知本领。并在教师的指导下,能就动物的感知本领与同学开展讨论和交流。
科学态度:学生在交流活动中愿意倾听和分享信息,初步养成用事实说话的意识。
科学、技术、社会与环境目标:通过关注周围环境中的小动物,使学生初步了解动物对人类的重要性,能够珍爱生命,保护身边的动物。
教学重点:学生能通过观察、查阅资料或询问他人的方式,归纳概括出动物的感知本领。并在教师的指导下,能就动物的感知本领与同学开展讨论和交流。
教学难点:学生能通过观察、查阅资料或询问他人的方式,了解动物的感知本领。通过信息检索,用交流、表演等方式比较、分类出动物有特殊的感知本领。
教学准备:
教师:动物特殊本领视频、资料卡、实验报告册。
学生:学生课前搜集的资料(包括网络和书籍)。
教学流程示意(可选项)



板书设计

本网站旨在促进我国基础教育的信息交流,促进基础教育事业的发展。本网站转载的资料,如果作者不希望我们在网上使用其作品,请立即与我们联系,我们会在收到您的意见后立即从网上移除有关内容。未经人教网的明确书面许可,任何人不得复制或对人教网所属的服务器做镜像。