第10课《空气有质量吗》教学设计
教学目标:
科学知识:
1. 知道空气具有质量。
2. 知道质量是空气的基本特征之一,空气质量比较小,可以被测量。
科学探究:
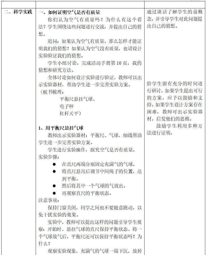
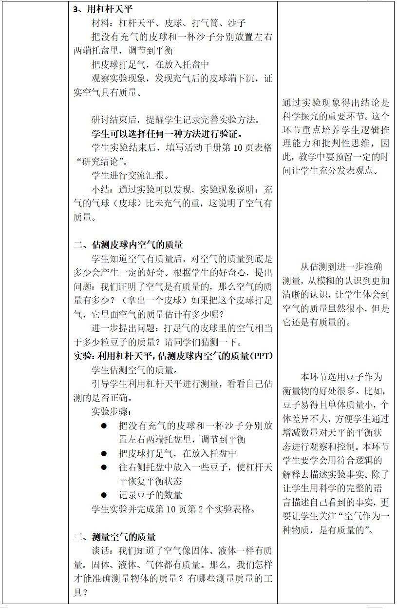
1. 能够设计实验证明空气是否有质量。
2. 能够记录称量空气的数据,并能够依据数据判断空气是否有质量。
3. 能够根据实验过程与现象,灵活地运用科学词汇和示意图等方式如实记录观察到的实验现象
4. 能够认识天平的结构,并初步掌握天平的使用方法。
5. 能够认识到在称量过程中,存在一些因素会影响称量结果,产生误差。
科学态度:
1. 能够正确讲述自己的探究过程与结论,能倾听别人的意见,并与之交流。
2. 能够对自己的探究过程、方法和结果进行反思,并作出自我评价与调整。
科学、技术、社会与环境:
1. 了解人类如何利用空气的性质服务于生产和生活
教学准备:
教师准备:平衡尺,皮球,气球,豆子,线绳,橡皮筋,杠杆天平,天平,电子秤、打气筒。
学生准备:学生活动手册,记录笔。
教学流程:





板书设计:
空气有质量吗
平衡尺悬挂气球
电子秤
杠杆天平
天平
课后练习题
一、判断
1、空气有一定的质量,但是质量很轻。( )
2、当天平达到平衡后,给一端的皮球充入一定量的空气,天平会向皮球一端倾斜( )
3、用自制的小天平可以精确的测量出一个气球内空气的质量( )
4、使用电子秤分别测量完全瘪的皮球和充满空气的皮球,它们的读数完全相同。( )
二、选择
5、在相同大小和材质的瓶子内分别装满了水、石子和空气,装有( )的瓶子最轻。
A.水 B.空气 C.石子
答案:
1.∨ 2.∨ 3.╳ 4.╳
5. B
本网站旨在促进我国基础教育的信息交流,促进基础教育事业的发展。本网站转载的资料,如果作者不希望我们在网上使用其作品,请立即与我们联系,我们会在收到您的意见后立即从网上移除有关内容。未经人教网的明确书面许可,任何人不得复制或对人教网所属的服务器做镜像。