第9课《做个小开关》教学设计
指导思想与理论依据
指导思想:体验探究
要体现科学教学改革的理念,就要重视学生的感受和体验,要根据教材的内容,设计现实的、具有探索性的活动,让学生在现实背景下感受和体验有关的知识,经历探索和发现的过程。
理论依据:小学科学课程倡导以探究式学习为主的多样化学习方式,促进学生主动探究。突出创设学习环境,为学生提供更多自主选择的学习空间和充分的探究式学习机会;强调做中学和学中思,通过合作与探究,逐步培养学生提出科学问题的能力、收集和处理信息的能力、获取新知识的能力、分析问题和解决问题的能力,以及交流与合作的能力等,发展学生的创造性、批判性思维和想象力;重视科学与人文的结合、求善求美教育与求真教育的结合,培养学生基本的科学伦理精神和热爱科学的品质。
教学背景分析
1、教学内容
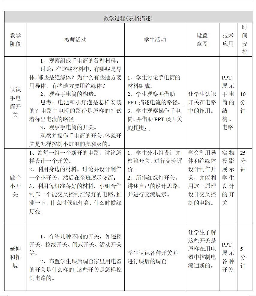
开关是所有电路的重要组成部分,学生每天都在使用各种各样的开关控制着电路。在前面的学习中,学生一直在采用断开连接或取下电池盒中电池的方法来断开电路,他们会感觉这样做很麻烦。在这一课中,学生将首先观察手电筒的结构,了解手电筒的开关是怎样控制手电筒电路的断开和闭合的,再利用身边的材料制作一个开关,并用它来控制电路。在制作小开关的过程中,学生要思考小开关的什么地方需要用导体来制作,什么地方需要用绝缘体来制作。
2、学生情况
科学概念:通过学生已有的生活经验,知道开关在生活中的作用,但对导体和绝缘体在开关电路中的作用并不清楚
科学探究:学生并备一定探究能力,能够利用现有材料根据要求完成相关设计任务。
3、教学手段
(1) 利用用现代信息技术展示学生成果,鼓励学生进行探究。
(2) 利用评价机制激励学生参与合作学习。
4.技术准备:电脑、投影
教学目标
科学概念:
知道开关可以用来连接或断开电路,控制电路中电器元件的工作状态;开关有的地方需要用导体来做,而有的地方必须用绝缘体来做。
科学探究:
利用身边的材料设计并制作一个简单的开关,并用它来控制电路。
科学态度:
培养动手实践能力和创新意识。

板书设计
做个小开关
开关基座:绝缘体
开关铡刀:导体
学习效果评价设计
评价方式
过程性评价。
教师对学生的评价:
1.对个人评价:从课前搜集整理、听讲、汇报交流等方面表现好的给予表扬。
2.对小组评价:对小组合作意识和团队精神强的小组提出表扬。
学生对学生的评价:
1.XX同学课前认真准备的学习态度值得我学习。
XX同学发言积极,表达完整值得我学习。
评价量规
科学概念

科学探究:

科学态度:

本教学设计与以往或其他教学设计相比的特点(300-500字数)
科学课的教学要重在“动手做”,必须让学生从“亲身经历的科学、探究为主学习活动”入手,让学生亲自去实践,才能发展他们的能力,学会科学方法,体验成功的乐趣,理解科学的含义,才能真的做到“以培养科学素养为宗旨”,为他们开发学习资源和器材,给他们时间和空间,放手让他们去“七搞八搞”“真刀真枪地搞科学”。
《做个小开关》是一节容观察描述、设计制作、实际应用为一体的典型的科学“动手做“课。教师在教学中能充分体现科学教学改革的理念,根据教材的内容,设计现实的,具有探索性的活动,让学生在现实背景下感受和体验有关的知识,经历探索和发现的过程。具体表现在:
1、创设问题情景,激发学生“做”的愿望。课堂一开始,教师就抓住学生好胜的心理,采用连接电路的比赛活动,一下子调动起学生学习的兴趣,很快投入到学习活动中来。接着由这个电路引发学生猜测想办法“有什么办法才能保护好这个电路装置?学生根据生活经验,很自然就想到做个小开关,把它接入电路中就可以灵活控制了。这种引入既复习了前面所学电路知识,又巧妙的把教材中提出的任务转化成了学生内心需要探究的问题,同时还为后面给这个电路接入自己制作的开关作好了准备,真可谓“一石三鸟”。
2、能精心组织教学,让“做”有序。小学生一般都好动,有时探究起来过于投入,不顾及小组合作及教师的教学安排,课堂上容易出现“乱”的现象,给教师的调控增加了难度。教师要针对学生的心理,运用恰当的方式来组织教学。本课的教学,教师针对低中年级学生争强好胜的心理,始终采用竞赛的形式展开教学:比一比哪个小组的发现多——观察了解手电筒的组成材料及开关是怎样控制电灯的亮与灭的;比一比哪个小组想的办法可行,制作出的开关合理----自选材料给电路设计制作一个开关;比一比哪个小组合作的最好,最先完成红绿灯的组装设计;这样既明确了目标,保证了学生探究的有效展开,又维持了学生探究的兴趣。同时教师可随时用激励性语言或动用比赛规则来调控学生操作的进度和场面,做到了课堂“活”而不“乱”。
3、能精心选择材料,使“做”得有效。科学课中让学生动手做的机会很多,而做是离不开材料的,材料决定了做的效果。材料应尽量是丰富的,典型的,而且是简易操作的,这样学生的经历才会丰富,做的效率才会高。可以看出本课教学前,教师和学生都做了精心准备,实验材料丰富,即具有可操作性,又具有一定的引导性和目的性,同时还具有一定的开放性,使每一位学生都有组装电路的材料,都有亲自实践的机会,为学生的研究制作活动提供了有力的保证。
4、能让学生充分动脑,使“做”有目的。我们提倡的“做中学”是希望把孩子从沉闷的书本中解放出来,但把教学建立在盲目的“玩”上,并不是科学的。孩子自己动手玩很重要,也能激发孩子的兴趣,提高了参与率,但忽略了科学的复杂性,压缩了学生的思维空间,学生只是处于动手操作的兴奋中,而意识不到科学严谨性、复杂性,感受不到科学发现的兴奋,实际上,探究活动是一种综合活动,不仅要动手,还要动脑。本课教学中,教师在制作活动前,先组织学生讨论交流“是怎么想的,打算怎样去做”,在学生心中有了方案的基础上再动手去做。制作完后,再组织学生展示,并说出设计原理。
本网站旨在促进我国基础教育的信息交流,促进基础教育事业的发展。本网站转载的资料,如果作者不希望我们在网上使用其作品,请立即与我们联系,我们会在收到您的意见后立即从网上移除有关内容。未经人教网的明确书面许可,任何人不得复制或对人教网所属的服务器做镜像。