第4课《饮食与健康》教学设计
指导思想与理论依据
指导思想:激发兴趣,以人为本
严格按照《义务教育小学科学课程标准》的要求,以学生的主体性、创造性和实践性,围绕主要概念细化学习内容和目标,倡导探究式学习、突出科学实践活动、启发学生积极思维,逐步增进对科学概念的了解和认识,提升科学实践能力,树立正确的科学态度。
理论依据:坚持以学生发展为中心。面向全体学生,尊重全体学生,尊重学生的身心发展规律和认知水平,注重联系学生的生活经验,激发学生的兴趣,满足学生实际需要,为他们的继续和终身发展打好基础。
教学背景分析
教学内容:
这节课是人民教育出版社三年级科学上册第一单元的第四课《饮食与健康》。本课教学内容分为四个环节。第一个教学环节是教师播放视频1,激发学生探究新知的欲望;第二个教学环节是教师播放视频2(包包专家讲解),让学生了解营养平衡膳食宝塔,从而知道饮食怎样搭配才合理;第三个教学环节,让学生自主设计自己的一日三餐并说明设计的理由;第四个教学环节是为了保护消化器官,如何让学生养成健康的饮食习惯,并能够根据所学内容改善自己的膳食结构。
学生情况:
这节课是学生在学习了《多种多样的食物》、《食物的营养》和《食物的消化》之后要学习的内容。学生认识了生活中常吃的多种多样的食物,会根据食物来源对这些食物进行分类;通过在纸上按压、在食物上滴碘酒和在火上烧等实验知道了各种食物所含的营养成分,并根据营养成分给食物做出分类;通过吃一口馒头体会食物从口腔进入体内并对照人体消化器官知道了食物在人体内的“旅行”。有了这些基础,就很容易引导学生将所学知识应用到自己的生活之中,从而设计出合理的一日食谱,并针对自己的饮食习惯改善自己的膳食结构。通过这一活动,能使学生懂得营养全面的重要性,意识到个人对自身健康负有责任,同时,也能进一步认识到养成良好生活习惯的重要性。
教学方法:
讲授法 谈话法 演示法 讨论法
技术准备:电脑、展台。
(一)教师准备:PPT课件。
(二)学生准备:
(每6人一组):多种美食图片 画笔 纸 胶水 直尺 铅笔
教学目标(内容框架)
科学概念:
1、通过“包包专家”视频讲解,让学生了解营养平衡膳食宝塔。
2、通过了解营养平衡宝塔,让学生知道饮食怎样搭配才能做到营养均衡。
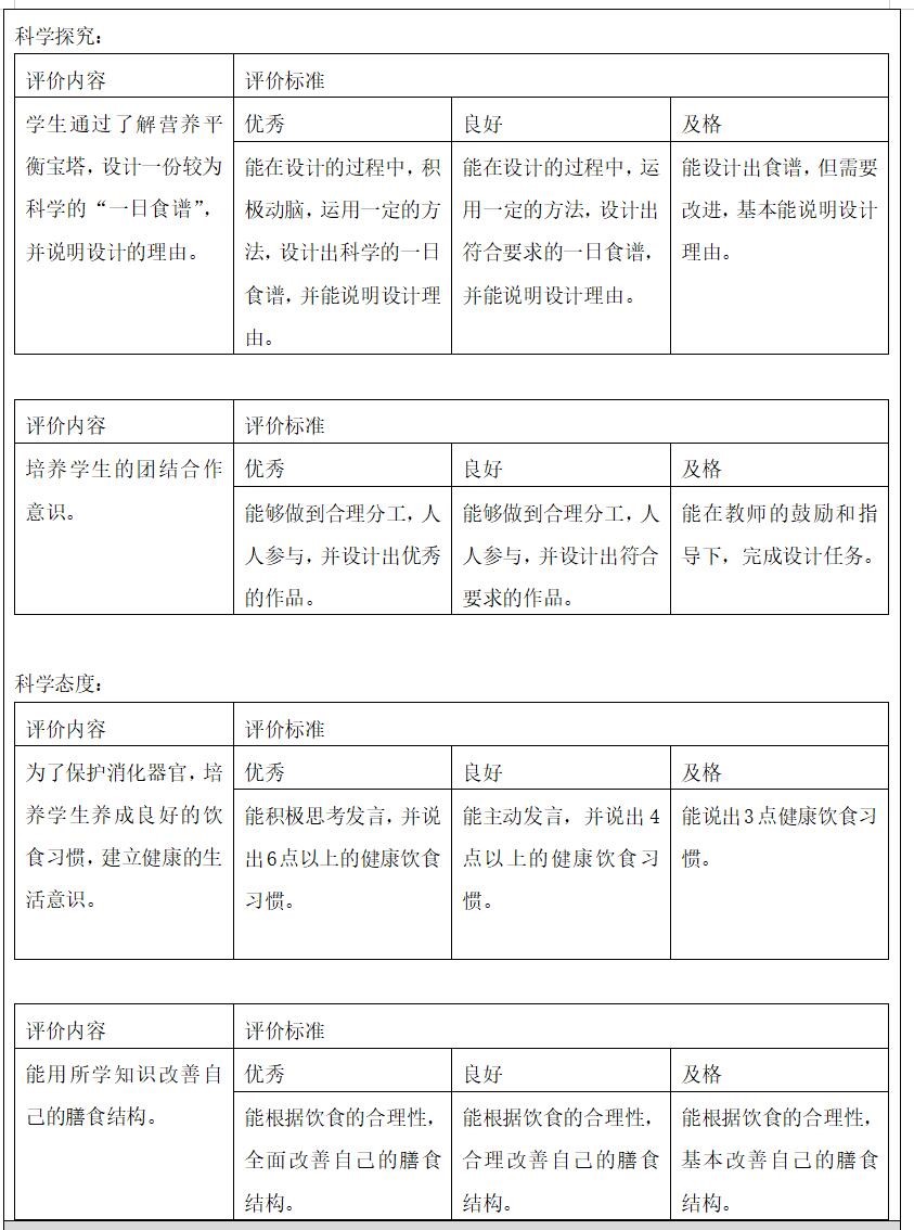
科学探究:
1、学生通过了解营养平衡宝塔,设计一份较为科学的“一日食谱”。
2、学生在教师的指导下,分享自己的成果,并说明设计的理由。
3、培养学生的团结合作意识。
科学态度:
1、为了保护消化器官,培养学生养成良好的饮食习惯,建立健康的生活意识。
2、能用所学知识改善自己的膳食结构。
教学重点:学生通过了解营养平衡宝塔,设计一份较为科学的“一日食谱”
教学难点:让学生知道饮食怎样搭配才能做到营养均衡。





本教学设计与以往或其他教学设计相比的特点(300-500字数)
一、导入贴近生活
好的课堂,总有一个好的课堂导入。本次导入贴近生活实际更容易吸引学生的注意力、激发学
生的兴趣、增强孩子们的求知欲。
二、教学环节新颖
(1)教学手段多样
讲授法 谈话法 演示法 讨论法。本次教学活动教师通过播放“包包专家”视频让孩子们直观地、清晰地知道了什么是营养膳食宝塔,从而为本次教学重点“设计一份营养科学的一日食谱”做好了铺垫。
(2)实验器材广泛
本次实验器材提供广泛,既可以让孩子们完成教师布置的学习任务,又能促进孩子们尽情地开
拓自己思维以不同的方式来设计(表格、简笔画、贴图等)。
三、板书设计有创新
教学板书是教师教学思路的整体反映,是教师教学智慧的集中体现,是教师在教学过程中引导学生学习,帮助学生理解和记忆的重要手段。这次的板书设计很新颖,不仅直观、简洁、适合三年级孩子的的年龄特征,而且突显了本课堂地教学重点。
本网站旨在促进我国基础教育的信息交流,促进基础教育事业的发展。本网站转载的资料,如果作者不希望我们在网上使用其作品,请立即与我们联系,我们会在收到您的意见后立即从网上移除有关内容。未经人教网的明确书面许可,任何人不得复制或对人教网所属的服务器做镜像。