1.2.2 全称量词命题与存在量词命题的否定
教学目标
1. 通过探究数学中一些实例,使学生归纳总结出命题的否定形式;
2. 使学生能够正确写出全称量词命题与存在量词命题的否定并能够判断真假;
3. 使学生体会从具体到一般的认知过程,培养学生抽象概括能力;
4. 培养学生的辨析能力以及培养他们良好的思维品质,树立辩证唯物主义观。
教学重难点
重点:了解命题否定的含义,理解全称量词命题与存在量词命题的否定形式;
难点:得到命题的否定。
涉及的核心素养
数学抽象、逻辑推理。
教学过程
【情境引入】
“否定”是我们日常生活中经常使用的词语。2009年11月23日《人民日报》的《创新,从敢于否定开始》一文中有这样一段话:“培养一流创新人才,敢于否定的精神非常重要。一旦下定决心进行研究,首先就要敢于否定别人的成果,并想一想:前人的成果有哪些是不对的,有什么方面可以改善,有什么地方可以加强。”
结合上述这段话,谈谈你对“否定”一词的认识,并由此猜想“命题的否定”是什么意思。
设计意图
这里通过《人民日报》的文章设置了情境。教学时可以强调其中的“培养一流创新人才,敢于否定的精神非常重要”,以此引导学生树立科学的世界观,树立正确的是非判断标准,培养学生敢于否定的精神,强化学生创新意识。这一情景的主要目的是引出了否定的概念,并由此联想到本届要研究的命题的否定。教学中可以让学生谈他们自己的对“否定”的认识。
【数学引入】
你能说出命题s:“3的相反数是 ”和t:“3的相反数不是 ”这两个命题之间的关系吗?他们的真假性如何?
可以发现,命题s是对命题t的否定,命题t也是对命题s的否定,而且s是真命题,t是假命题。
一、命题的否定

设计意图:
尝试与发现中的两个命题,教学中可以先让学生判断是否为命题,然后再判断真假,最后考虑两个命题的关系。可以让学生举出类似的例子,从而引出命题的否定。也可以换成更为简单的命题,比如“0是自然数”“0不是自然数”,只要这两个命题所表达的意思是完全相反的即可。
这两个命题在设计时还有一个目的就是复习“相反数”的概念。
给出命题的否定之后,也可以指出,对一个命题进行否定,实际上就得到了一个新的命题。因为这两个命题中,必有一个为真,一个为假,所以我们在判断命题的真假时,可以转化成判断这个命题的否定的真假,从而得到原来命题的真假。
教学过程中,我们可以和学生一起总结,如何得到命题的否定。
“非”命题最常见的几个正面词语的否定:

二、全称量词命题与存在量词命题
【数学引入】
下面我们来讨论如何对全称量词命题与存在量词命题进行否定。

设计意图
量词命题的否定讲解时,从容易判断真假的命题开始,降低难度,讲完这些例子之后,可以在举些例题,把问题交由学生,让学生自己归纳总结得出相应结论,这样的结果孩子们印象深刻,培养学生勇于思考,善于思考的习惯。
【概念形成】

设计意图:
都从容易判断真假的命题进行讲解,对比着存在量词命题的否定得到一个一般性的结论。让学生体会类比的学习方法。
【知识应用】
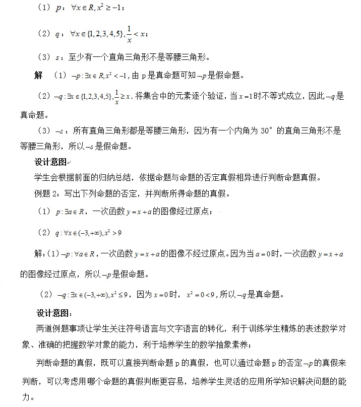
例1 写出下列命题的否定,并判断所的命题的真假:

【总结】
本节课主要的知识点:
1. 量词的否定
2. 存在量词命题的否定及其真假的判断
3. 全称量词命题的否定及其真假的判断
【作业】
1. 练习A:练习B
本网站旨在促进我国基础教育的信息交流,促进基础教育事业的发展。本网站转载的资料,如果作者不希望我们在网上使用其作品,请立即与我们联系,我们会在收到您的意见后立即从网上移除有关内容。未经人教网的明确书面许可,任何人不得复制或对人教网所属的服务器做镜像。