摘要:促进学生思维发展理应成为科学课堂教学的核心。从实践层面分析,“追求促进学生思维发展的科学课堂”的教学基本程序一般包括:提出问题—尝试 解决—交流提炼—有效迁移—适时评价。科学教学中有多种基本的科学思维方法,其中核心是抽象与概括的思维方法,可以分为四个层次:在感知的基础上分析,在 分析的基础上比较,在比较的基础上抽象,在抽象的基础上概括。在关注学生思维发展的科学教学中,要关注有助思维发展的教学细节。
关键词:小学科学;学生思维发展;教学基本程序
2016年9月,中国学生发展核心素养课题组发布了研究成果“中国学生发展核心素养”。该文件指出,“核心素养是学生在接 受相应学段的教育过程中,逐步形成的适应个人终生发展和社会发展需要的必备品格与关键能力。”[1]“关键能力”无疑是核心素养 的核心关键词之一。古今中外的无数教育家、学者的研究表明,在诸多关键能力中,思维能力居于核心位置。促进学生思维发展 理所当然应成为科学课堂教学的核心追求。
一、设计科学教学的基本程序
概念的逐步建构过程也就是学生思维不断发展的过程。科学教学的基本程序从宏观上决定了科学课堂是否有助于促进学生的思维发展和概念形成。从21世纪初开始,我 们努力在借鉴国内外有关“探究学习”“思维型课堂教学”等理论与实践基础上,逐步形成本区域内被广泛认同的科学教学基本程序。最初是以“四环节两循环”为特征的科 学教学基本程序(如图1所示);此后,借鉴“5E”模式,又将科学教学基本程序调整改进为如图2所示的学习环。[1]

从促进学生思维发展和概念形成的角度考虑,在设计上述科学教学的基本程序时,我们注重如下几个方面。
1.基于对学生各种已有概念的把握,通过精心创设问题情境促使学生不满足于现 有的概念(形成认知冲突),从而形成明确的探究问题,调动学生思维的积极性。
2.努力为学生提供主动寻求证据并尝试对证据进行合理解释的机会。
3.引导学生通过交流研讨过程对各自的解释进行梳理和提炼,逐步帮助学生建构或直接介绍新概念。
4.努力为学生提供应用和整合新概念的机会。
下面对图2的学习环作详细的介绍。
(一)提出问题
适当的问题是思维的起点和动力,提出什么样的问题和怎样提出问题是探究活动能否顺利进行的关键。因此,教师要精心创设问题情境,引发学生的认知冲突,在探查学 生前概念的基础上逐步引导学生明确要研究的问题。本环节要努力达到激发学生的探究兴趣、调动学生思维积极性的目的。
在本环节中,学生的任务:充分调动自身与问题情境相关的已有认识,努力就各种解释不清的现象提出问题,经集体努力逐步明确待研究的问题。例如,这种现象产生的 原因是什么?对于这个问题我已经知道了什么?关于这个问题我能发现什么?等等。
在本环节中,教师的任务:根据教学内容及学生的发展水平,创设一种能引起学生的好奇心,造成学生思维冲突的问题情境。问题情境不仅可以在课开始时创设,也可以 在上一节课结束后为本课埋下伏笔。教师要根据学生的具体表现了解学生的已有概念,调动学生研究问题的兴趣。
(二)尝试解决
尝试解决是学习环的关键环节。教师要努力为学生小组提供亲自制订计划、直接参与各项收集证据活动的机会。鼓励各组学生根据收集到的证据,尝试提出自己的初步 解释。
在本环节中,学生的任务:以小组为单位,在问题限定的范围内积极思维,根据问题的特点,充分利用有关条件,主动收集和处理证据,提出初步的解释。学生的活动主 要包括检验预测和假设;形成新的预测和假设;尝试不同的选择,并与其他人讨论;记录观察结果,形成观点;等等。
在本环节中,教师的任务:鼓励学生小组内的合作,除提供必需的器材、资料外,尽可能不给予直接指导。教师的主要教学行为包括在学生探究过程中进行观察和倾听; 在需要时提出探究性问题,给学生的研究指明正确的方向;为学生提供思考问题的时间;给学生充当顾问;等等。
(三)交流提炼
交流提炼是尝试解决环节的升华,也是学生思维外显的过程。通过生生间、师生间多样化的交流方式,就针对问题收集到的各类证据以及对证据的解释展开质疑、答辩, 使问题逐步得到解决。在什么时候开始全班性的交流,怎样提炼科学的结论,要视尝试解决环节的教学进展灵活把握。
在本环节中,学生的任务:根据本组的研究情况,如实向全班学生描述观察到的现象,公布收集到的证据,介绍自己的解释。学生间可进行讨论,对不同的观点提出质 疑,被质疑者可进行答辩。
在本环节中,教师的任务:根据学生的探究过程,视所探究问题的难易程度,适时介入学生的探究过程,组织全班学生的讨论,对于学生难以跨越的障碍,给予必要的 启发、引导。教师的具体教学行为表现在鼓励学生用自己的语言对问题进行解释;要求学生给出解释的理由(证据);提供科学的 思维方法和解释,形成科学概念;等等。
(四)有效迁移
本环节重点强调迁移的有效性。有效性表现在:应用新的探究成果和方法,丰富并完善学生的已有认知体系,解释生活中遇到的相关问题,提出新问题,尝试更多内容的 探究活动。迁移的有效性是判断学生是否真正理解新概念的重要标志。
在本环节中,学生的任务:自觉发现新的问题,利用新获得的经验,解释生活中的相关问题,拓宽对问题的理解,发展新的能 力,并将其运用到新的探究活动中。
在本环节中,教师的任务:鼓励学生充分利用新获得的知识经验,对现象提出新的解释,提出新的问题,激发学生进一步研究问题的动机。
(五)适时评价
适时评价贯穿于教学的始终,并不作为一个特定的教学环节。其教学任务与“5E”模式中第五个环节的教学任务相当。[2]
学生的任务:运用观察的结果、证据和以前接受的解释提出一些开放性的问题;展示对概念或技能的理解或知识;评估自己的 进步和知识;提出进一步探究的相关问题。
教师的任务:当学生运用新的概念和技能时观察学生,找到学生已经改变了的思维和行为的证据;允许学生评价他们自己的学习和过程;问一些开放性的问题,如你是怎 么想的?你有什么证据?对于这个你知道些什么?你如何解释?等。
二、引导科学思维的基本方法
思维贯穿于科学学习的始终,引导学生用科学的思维方法解决具体的实际问题是促进学生思维发展的必要保障。分析、综合、比较、分类、抽象、概括、推理、类比等思 维方法要结合具体教学内容有重点地引导培养。
从科学教学的实际考虑,凡是以认识某类事物的共同特征、建立科学概念为核心教学活动的课都要经历抽象和概括的过程;凡是以认识某种(类)事物的变化规律、原因 为核心教学活动的课都要经历概括的过程。因此,抽象与概括对于科学观念的形成具有非常重要的作用。抽象、概括是思维过程中的较高层次,从总体上看,它是在对感性认 识的分析、比较基础上,通过抽象与概括的动作完成的,在抽象、概括的过程中,要运用分析、综合、比较、分类等基本思维方法。有时,抽象与概括常常又是进行推理、 类比的基础。
根据课堂教学的实际及教材内容的特点,可将抽象、概括的过程分解为如下四个不同的层次。
(一)在感知的基础上分析
“要从整体上认识科学事物的本质属性及其发展规律,必须分析各组成要素的性质、特点,在整体中的地位及它们之间的相互作用。” [3]小学生概括能力的发展,逐渐从对事物外部的感性特点的概括转为对本质属性的概括。小学生的概括,往往既有主要的特点,又有次要的特点;既有本质的属性, 又有非本质的属性;相互交织在一起。因此,教师要根据概括的目的,引导学生对具体事物进行分析,突出事物的关键属性,以利于学生的抽象概括。
一般来说,对于果实、茎、花、鱼、鸟等这些学生日常已有所了解的科学概念的学习,可先让学生通过观察尝试寻找某类事物的共同特征,在尝试失败的情况下,再引导 学生用分析的方法研究某类事物中具体事物的关键属性。例如:当学生很难从外部找到果实的共同特征时,建议学生实际解剖几种典型的果实,观察果实的内部结构。对于像 哺乳动物、两栖动物、爬行动物、昆虫、金属这些比上述概念更上位一些的科学概念,学生对它们的了解程度不同,有的了解得多一些,有些不了解。这时,教师可指导学生 对有所了解的概念进行学习,分析这类概念中的个体所具有的共同属性,然后再举一反三,引导学生学习其他概念。例如,明确了从哪些方面认识哺乳动物的共同特征,学生 就有可能知道该从何处入手来思考鸟或鱼的共同特征。
在已有的感知基础上对具体事物进行分析,目的在于深入认识这些具体事物的不同属性,尤其是关键属性,为此后的比较、抽 象和概括积累足够的有价值的感性经验。
(二)在分析的基础上比较
比较是贯穿整个思维过程的基本方法,是分类、抽象、概括、推理的基础。通过分析(同样需要比较)的过程,事物的众多属性得以显现,为比较提供了可能。此时比较 的任务是找出表面上差异极大的事物之间的本质上的共同点,找出表面上极为相似的事物之间在本质上的差异点,从而将同类事物的共同属性从各种属性中提取出来。在科学 教学中常用的比较方式有如下两种。
1.单一属性的比较
这种比较方式便于学生尽快找到与概括目的密切相关的共同属性。在运用这种方式时应首先选择典型的、特征明显的事物进行比较,强化对同类事物相同属性的感知。例 如,比较茎的共同特征时,先选择特征明显的竹的茎,让学生通过观察产生竹的茎有节的印象,然后再与其他植物的茎比较,看是否也有节。再如,认识水的浮力时,先让学 生做在水中按泡沫块的实验,谈谈感觉,然后再让学生用其他物体做实验,比较有什么相同的感觉。不难看出,这种比较方式基本不存在学生思维发展的空间。
2.综合属性的比较
这种比较方式便于学生从不同角度把握事物的共同属性,减少片面性。综合属性的比较,一般采用从不同到相同,从突出到隐蔽, 从具体到抽象,从个体到类别的原则进行。
例如,几种昆虫的比较,可以先找特征最明显的两种昆虫作比较,如蚂蚁和蜜蜂。比较时先要找到这两种昆虫的不同之处,如大小、颜色、有无翅膀等,再比较这两种昆 虫有什么共同之处,如身体都分为三部分、胸部都长着三对足等。此后,再让学生将蚂蚁和蜜蜂与其他昆虫比较,看有哪些不同点和相同点。待真正建立昆虫概念后,还可以 进一步让学生比较不同昆虫除外形以外的相同点和不同点,昆虫与其他类动物的相同点与不同点。
(三)在比较的基础上抽象
教学实践表明,抽象动作同样是在比较的过程中逐步完成的,与上一环节往往呈交叉状态。为研究方便,我们可将抽象动作的完成分为典型引路式、异类比较式、反差对 比式、强化感知式等不同的方式。[4]如典型引路式,其特点是在对同类事物的比较过程中,通过对典型事例的剖析来引导学生的思 维,及时提供与抽象有关的概念,这在同类事物单一本质属性的抽象时较为常见。例如,解剖苹果和梨时及时提供果皮和种子的概念,然后,再与其他果实进行比较。这 样,就便于学生将“有果皮和种子”作为果实的本质属性抽取出来。值得注意的是,不管采取哪些方式完成抽象的动作,都离不开学生的研讨。
(四)在抽象的基础上概括
概括是形成概念、发现规律的关键步骤,只有经过概括的过程,所获得的认识才真正属于理性认识。概括动作的完成一般要经过综合、归类、概括三个阶段。
1.综合。如对于哺乳动物,就要在抽象的基础上综合:猴、牛、猫、狮的身体表面都有毛,都是胎生、哺乳。它们是同一类动物,叫“哺乳动物”。
2.归类。建立类的概念后,要将同类具体事物的本质属性推广到全类事物,这就要用到归纳推理的形式来概括同类现象的本质属性,发现规律。
3.概括。例如,对哺乳动物的共同特征可概括为凡是身体表面有毛、胎生、哺乳的动物都是哺乳动物,也可概括为哺乳动物 就是身体表面有毛、胎生、哺乳的动物。
分析—比较—抽象—概括是引导学生抽象概括的一般过程。实际的教学过程不可能完全沿着这个步骤线性进行,教师应根据教学总体思路灵活运用。
三、关注有助思维发展的教学细节
(一)用前后贯通的问题激发学生的思维
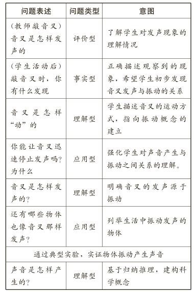
当学生的认知结构不能判断、解释外界事物时,就会产生问题。问题不仅是思维的产物,更能激发学生的思维热情。教师可以围绕核心问题设计不同类型的子问题,使所 有问题成为一个有条不紊、前后贯通的整体系统,从不同的认知层次引导学生进行思维,逐步达成对核心问题的共识。
例如,围绕“声音是怎样产生的”这一核心问题,教师可以根据教学的进程提出若干子问题,如下表所示。
核心问题“声音是怎样产生的”的子问题

理想的课堂总是会按照“问题—思维—问题—思维”的程序交替进行。每一个问题引起一个思维的波浪,每一个思维波浪又推拥出一个或几个新的问题,从而逐渐达到教 学高潮。
(二)用科学记录单支持学生的思维活动
在科学探究活动中总少不了科学记录单的使用,有些探究活动可以完全让学生自己设计并使用科学记录单,但也有一些难度偏大的问题可由教师精心为学生设计记录单。 如图3所示的记录单组合,是不是很能支持学生的思维活动?

思维贯穿于教学的始终,教学中的很多细节都可能对学生的思维活动产生或正面或负面的影响,这里不再一一列举。
追求促进学生思维发展的课堂,就是要基于对学情和教学内容的把握,灵活调整课堂教学的基本程序,有侧重地引导学生的科学思维方法,借助多样的教学方式、手段促 进学生的思维自主而有序地展开,从而达到发展学生核心素养的目的。
参考文献:
[1]李伟臣,邹秋菊.自然课“自主探究”教学模式初探[J].教学仪器与实验,2002(2):3-5.
[2]吴成军,张敏.美国生物学“5E”教学模式的内涵、实例及其本质特征[J].课程·教材·教法,2010(6):108-112.
[3]胡卫平.科学思维培育学[M].北京:科学出版社,2004:37-39.
[4]李伟臣.把握中段教材特点培养抽象概括能力[J].四川教育,1998(4):37-38.
(作者系北京市密云区教师研修学院小学综合教研室主任,北京市特级教师,北京教育科学研究院特聘教学指导专家,北京市教育学会 小学科学教学研究会副理事长。)
(责任编辑:钮 瑛)