首页
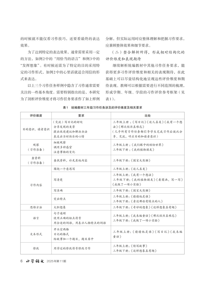
人教期刊方阵
课程·教材·教法
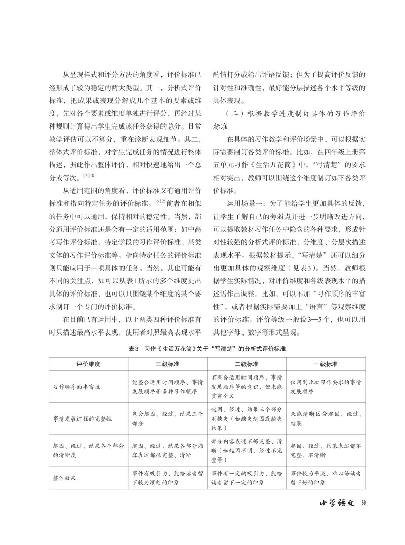
中国教育科学
教育史研究
中小学科学教育
中小学教材教学
小学语文
少儿国学(低年级)
少儿国学(中高年级)
学术会议
投稿与订阅
关于我们
首页
>>
小学语文
>>
佳作荐读
小学语文习作评价标准的制订要点
叶丽新 丁圣俊 2025-12-02
点击下载:
小学语文习作评价标准的制订要点
下一篇:
2025年第11期 低年段教科书叙事性文本单元的修订变化、修订价值与教学路径