首页
人教期刊方阵
课程·教材·教法
中国教育科学
教育史研究
中小学科学教育
中小学教材教学
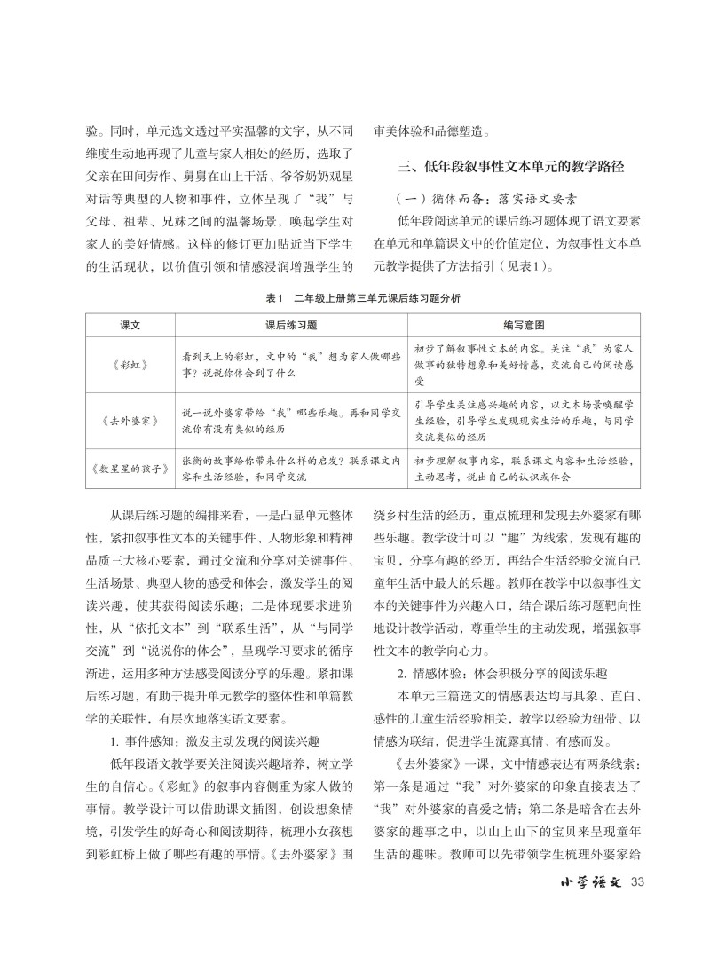
小学语文
少儿国学(低年级)
少儿国学(中高年级)
学术会议
投稿与订阅
关于我们
首页
>>
小学语文
>>
佳作荐读
低年段教科书叙事性文本单元的修订变化、修订价值与教学路径
王林慧 2025-12-02
点击下载:
低年段教科书叙事性文本单元的修订变化、修订价值与教学路径
下一篇:
2025年第11期 “双减”背景下关于小学语文作业家校协同的调查与建议