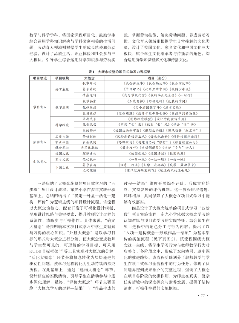
首页
人教期刊方阵
课程·教材·教法
中国教育科学
教育史研究
中小学科学教育
中小学教材教学
小学语文
少儿国学(低年级)
少儿国学(中高年级)
学术会议
投稿与订阅
关于我们
首页
>>
中小学教材教学
>>
佳作荐读
化知识为素养:大概念统整的项目式学习校本实践
杨 莉 冯 童 2026-04-29
点击下载:
化知识为素养:大概念统整的项目式学习校本实践
下一篇:
2026年第3期 中国教材学五大体系的互动机理与协同发展