首页
人教期刊方阵
课程·教材·教法
中国教育科学
教育史研究
中小学科学教育
中小学教材教学
小学语文
少儿国学(低年级)
少儿国学(中高年级)
学术会议
投稿与订阅
关于我们
首页
>>
中小学教材教学
>>
佳作荐读
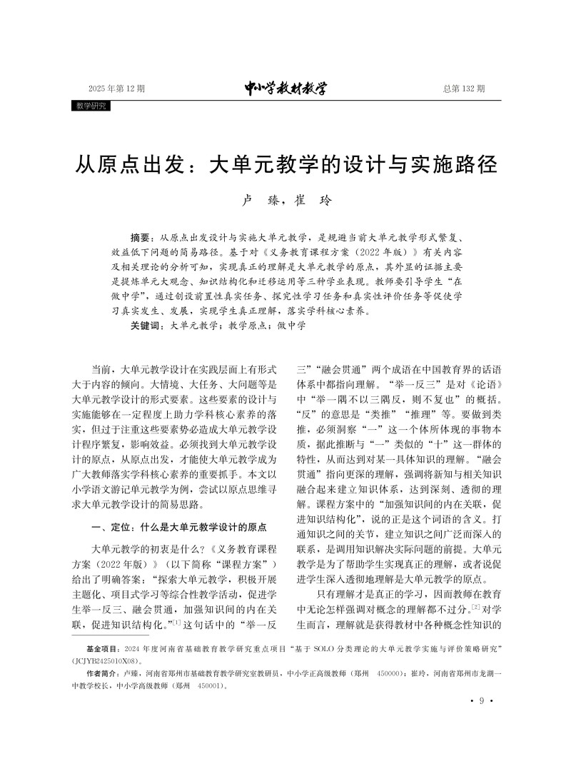
从原点出发:大单元教学的设计与实施路径
卢 臻 崔 玲 2026-01-21
点击下载:
从原点出发:大单元教学的设计与实施路径
下一篇:
2025年第12期 意象·情节·叙事:初中统编历史教材关于中华民族的抗战书写