首页
人教期刊方阵
课程·教材·教法
中国教育科学
教育史研究
中小学科学教育
中小学教材教学
小学语文
少儿国学(低年级)
少儿国学(中高年级)
学术会议
投稿与订阅
关于我们
首页
>>
小学语文
>>
佳作荐读
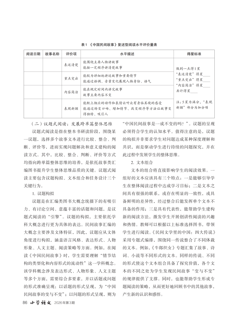
指向思维进阶的故事汇编类图书阅读教学
朱文浩 2026-04-29
点击下载:
指向思维进阶的故事汇编类图书阅读教学
下一篇:
2026年第3期 “写清楚”的基本要求与核心要义