首页
人教期刊方阵
课程·教材·教法
中国教育科学
教育史研究
中小学科学教育
中小学教材教学
小学语文
少儿国学(低年级)
少儿国学(中高年级)
学术会议
投稿与订阅
关于我们
首页
>>
课程·教材·教法
>>
佳作荐读
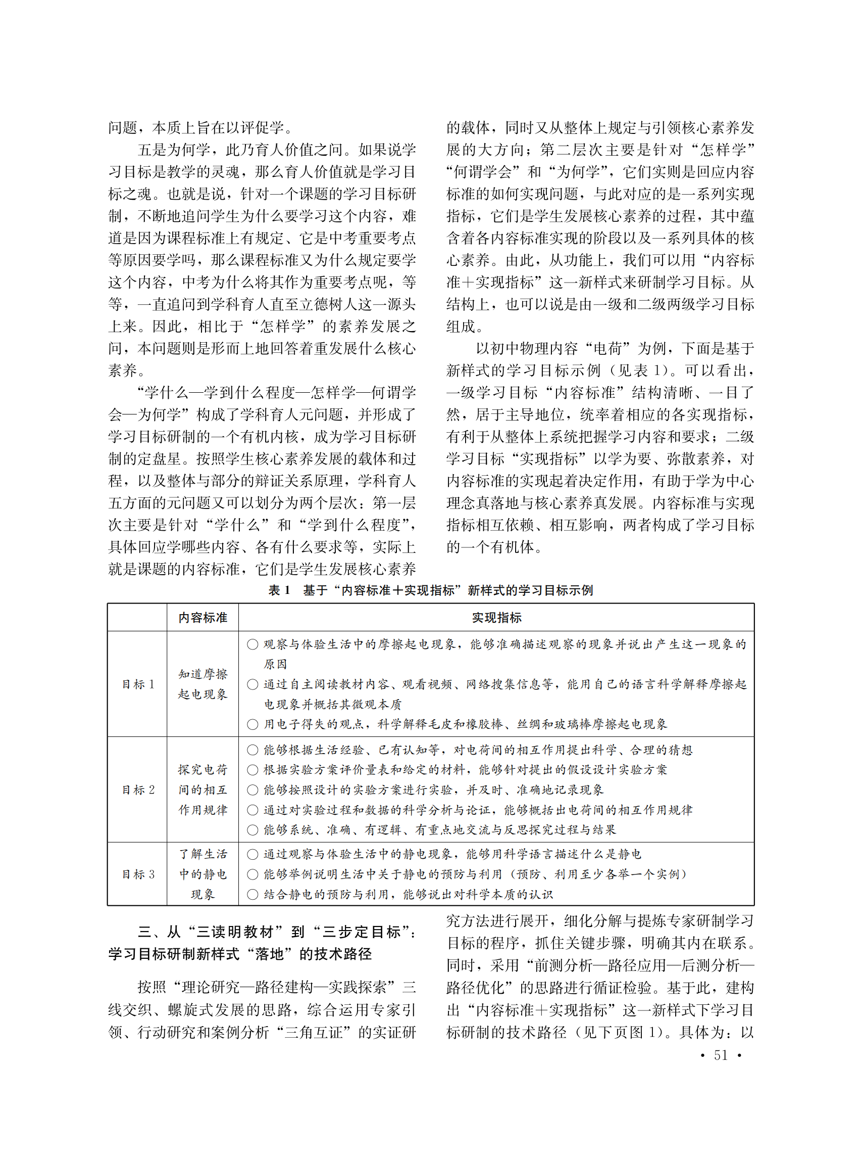
再探指向核心素养的学习目标研制
蒋永贵 2023-10-08
下一篇:
2023年第5期 关于大观念教学的三个议题
上一篇:
2023年第6期 论课程内容结构化:内涵、功能与路径