习爷爷来到了我们的课堂
23日上午,习近平总书记在河北雄安新区考察期间来到北京四中雄安校区。北京市援建的北京四中雄安校区2023年8月投入使用,现有学生380多人。总书记来到教学楼时,学生们正在上课。
初一(2)班,一堂语文课正在进行中。习近平总书记走进这间教室,同师生交谈,了解教学情况。

初一(2)班,学生们正在上语文课。
“当时语文老师正在上《黄河颂》,习爷爷就进来了。”提起习爷爷的到来,初一(2)班的孩子们兴奋不已。说到在北京四中雄安校区的学习和生活时,学生们也都滔滔不绝。

统编语文教材(人教社出版)七年级下册封面。



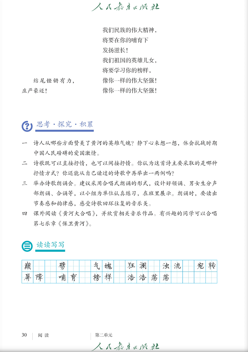
统编语文教材(人教社出版)七年级下册课文《黄河颂》内页。

3月23日的学校食谱。
北京四中雄安校区作为北京市援建雄安新区“三校一院”交钥匙项目之一,旨在满足北京非首都功能疏解单位人员子女就读需求。谈到学校的建设和未来发展,老师们充满干劲与信心。
转自 | 微言教育微信公众号
来源 | 综合自央视新闻、新华社客户端
点击下载:
下一篇:
习近平回信勉励全国特岗教师代表
